中西医助理医师

考试动态
复习指导

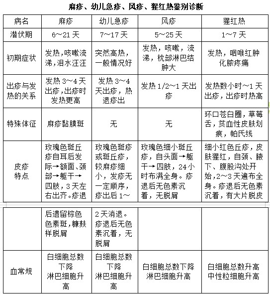
【表格鉴别】麻疹、幼儿急疹、风疹、猩红热鉴别诊断

【表格鉴别】麻疹、幼儿急疹、风疹、猩红热鉴别诊断,中西医结合儿科学易混淆考点如下!希望可以帮助到正在冲刺备战2021年中西医助理医师综合考试的你。该知识点由网校老师精选,涵盖历年考点。帮助各位考生查缺补漏,掌握重难点,短时扫清知识盲点。

查看汇总:归纳考前1个月易混淆考点!中西医助理医师冲刺笔记!

麻疹、幼儿急疹、风疹、猩红热鉴别诊断

易混淆考点练习        

1.患儿,10岁。发热,出皮疹2天,伴咽痛。查体:面颊潮红,咽部充血明显,草莓舌,口唇周围苍白,皮疹呈针尖大小,由上而下遍及全身,疹间一片红晕,压之褪色,即刻又复原,皮肤皱褶处皮疹密集。应首先考虑的是

A.麻疹

B.风疹

C.幼儿急疹

D.猩红热

E.水痘

【正确答案】D

【答案解析】面颊潮红,咽部充血明显,草莓舌,口唇周围苍白,皮肤皱褶处皮疹密集,疹间一片红晕,这些均为猩红热典型症状。

2.对麻疹早期诊断最有价值的特征性依据是

A.高热起伏

B.麻疹黏膜斑

C.咳嗽频繁

D.玫瑰色斑丘疹

E.目泪汪汪,畏光红赤

【正确答案】B

【答案解析】发热后2~3天,于口腔两颊黏膜近臼齿处出现直径约0.5~1mm的灰白色斑点,周围有红晕,称为“麻疹黏膜斑”,是早期诊断麻疹的重要依据。

中西医助理

相关阅读:

【考前一卷】全国中西医助理医师第二次模考大赛火爆开考!

归纳考前1个月易混淆考点!中西医助理医师冲刺笔记!

冲刺测评综合模考300题!2021中西医助理医师考前必刷卷!

2021年中西医助理医师综合考试模考大赛(一模)错题集

以上是小编为大家整理的“【表格鉴别】麻疹、幼儿急疹、风疹、猩红热鉴别诊断”的相关内容,希望以上内容对广大中西医执业助理医师考生有帮助!更多中西医执业助理医师考试相关资讯请关注医学教育网中西医执业/助理医师栏目!

正保医学教育网
上医学教育网 做成功医学人
打开APP
全部评论(0打开APP查看全部 >
精品课程

中西医执业-高效定制班

直播+录播 含班级服务

4180

查看详情
热点推荐:
0
0
0
评论
取消
复制链接,粘贴给您的好友

复制链接,在微信、QQ等聊天窗口即可将此信息分享给朋友
前往医学教育网APP查看,体验更佳!
取消 前往
您有一次专属抽奖机会
可优惠~
领取
优惠
注:具体优惠金额根据商品价格进行计算
恭喜您获得张优惠券!
去选课
已存入账户 可在【我的优惠券】中查看