中西医助理医师

考试动态
复习指导

8种饮食口味类型对应的症状及临床意义——唐飞在线解读

8种饮食口味类型对应的症状及临床意义——唐飞在线解读,中西医结合助理医师考试技能考前必会考点大家都在关注,医学教育网编辑为广大中西医结合助理医师考生整理实践技能考试复习相关内容如下。

查看汇总:

2021年中西医结合助理医师中医四诊之问诊得分点汇总

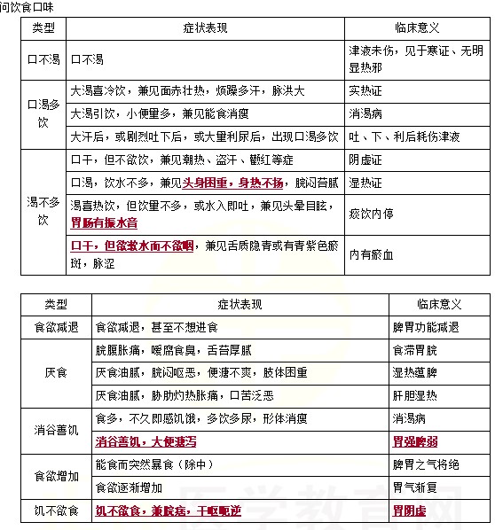
问饮食口味

点击图片听唐飞老师在线讲解中医四诊考点:

病史采集

成功没有捷径,只有顽强的意志和坚持奋斗才能带你走向成功。医学教育网2021年中西医执业助理医师辅导课程开课啦!优秀专业师资的辅导带你提高学习效率,快来加入我们吧!点击中西医执业助理医师辅导课程>>>

app+小程序

正保医学教育网
上医学教育网 做成功医学人
打开APP
全部评论(0打开APP查看全部 >
精品课程

中西医执业-高效定制班

直播+录播 含班级服务

4180

查看详情
热点推荐:
0
0
0
评论
取消
复制链接,粘贴给您的好友

复制链接,在微信、QQ等聊天窗口即可将此信息分享给朋友
前往医学教育网APP查看,体验更佳!
取消 前往
您有一次专属抽奖机会
可优惠~
领取
优惠
注:具体优惠金额根据商品价格进行计算
恭喜您获得张优惠券!
去选课
已存入账户 可在【我的优惠券】中查看