关于“四川省成都考点2022年中医执业医师资格考试医学综合考试(二试)考生须知”相关内容,相信参加2022年中医执业医师医学综合“二试”考试的考生都在关注,为方便大家了解,在此医学教育网小编为大家整理如下内容:

成都考点全体考生:
2022年医师资格考试医学综合考试第二试将于11月12-13日进行,考生应及时登录国家医学考试网下载打印准考证,并按疫情防控工作要求认真做好考前各项准备工作。根据国家、省、市新冠肺炎疫情防控工作最新要求,现将医师资格考试医学综合考试第二试注意事项公告如下,考生须认真阅读并严格遵守,严防疫情发生。
一、所有考生严格按照“健康四川官微《四川疾控健康提示》(以下简称《提示》)”相关要求执行;提倡所有考生提前做好疫苗接种;考前7天内不应前往国内有中高风险地区所在的县(市、区),前10天内不应前往境外及港台地区;不出入人群拥挤、通风不良场所;不接触发热、咳嗽等呼吸道症状病人;不接触新冠肺炎确诊病例、疑似病例、无症状感染者及中高风险地区人员;不得隐瞒行程、病情、症状等。对于尚在管控期间或居家隔离期间,以及来自中高风险地区的考生不得参加考试。
二、考生自考前7天起应每天自我监测体温和健康状况,出现发热(体温≥37.3℃)、干咳等异常症状须及时前往医疗机构发热门诊进行甄别及治疗。备考期间“健康码”异常的考生,应及时查明原因(可拨打电话:12345转人工咨询),并按疫情防控要求做好相关检测,体温正常且四川天府健康通“健康码”显示“绿码”、“健康状态为低风险”方可参加考试。所有考生需提供第一单元考试前3天2次核酸检测(两次采样时间间隔24小时且最后一次须为考前24小时内检测报告)电子或纸质阴性报告方可参加考试。
三、考生需自行准备口罩(禁止佩戴带有呼吸阀口罩)、一次性手套、防疫健康码等。
四、考生考试当日须提前60分钟到达考场进行防疫核验,按顺序间隔1米以上排队从专用考试通道进出考场,避免和无关人员交流。考生应按考场规定主动出示准考证、有效身份证件,第一单元考试前3天2次核酸检测(两次采样时间间隔24小时且最后一次须为考前24小时内检测报告)电子或纸质阴性报告、“考生(考务工作人员)防疫情况承诺书”、四川天府健康通“绿码”和“健康状态为低风险”等,核验并扫场所码通过后方可进入考场。
五、考生应全程佩戴口罩,除因身份确认需摘除口罩以外,整个考试期间始终佩戴口罩,做好个人防护。考试时,考生若出现发热、咳嗽等可疑症状,须主动报告工作人员,由驻场医生进行初步诊断,评估可否正常参加考试。
六、考试结束后,考生应根据考场的安排错峰、有序离场,根据出入路线提示离开考场,离场期间保持人员距离,不得在考场及出入路线上逗留。考生考试结束后及时自行前往考场就近核酸检测点进行一次核酸检测。
七、温馨提示:
(一)请尚在外地的考生及时返蓉,按我市疫情防控有关要求进行相关检测或隔离医学观察,以便正常参考。
(二)建议考生乘坐公共交通自行前往考场,考场不提供停车服务。
(三)请考生合理安排好本人核酸检测时间,以便提供符合要求的核酸检测报告。
(四)请考生务必准备好有效身份证件(报名时使用的证件),证件不符的不能进入考场。
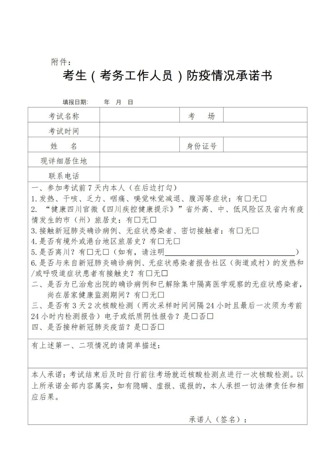
附件:考生(考务工作人员)防疫情况承诺书

成都考点疫情防控:2022年医师资格考试医学综合考试第二试四川省成都考点考生疫情防控须知
相关推荐:
全国2022年医师资格综合笔试考试(二试/延考)疫情防控须知/温馨提示汇总
全国2022年医师资格综合笔试考试(二试/延考)准考证打印通知汇总
【考试取消】2022年医师资格考试二试/延考地区取消&推迟地区汇总
【直播福利】医师资格考试2023备考&2022二试直播来袭,好礼送不停!
2022临床/中医考生看过来!有了这3个医考“逆袭”经验,二试稳了!
以上为“四川省成都考点2022年中医执业医师资格考试医学综合考试(二试)考生须知”全部内容,由医学教育网小编整理,更多信息请随时关注医学教育网。