关于“【专业文章】2021年公卫执业/助理医师必背考点:阑尾炎的临床表现”相关内容,相信参加2021年公卫执业/助理医师考试的考生都在关注,为方便大家了解,在此医学教育网小编为大家整理如下内容:
临床表现
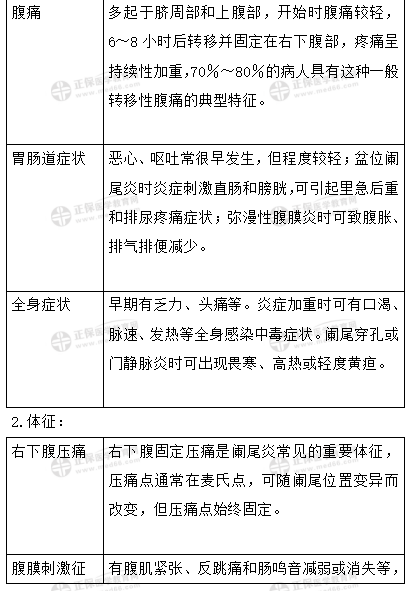
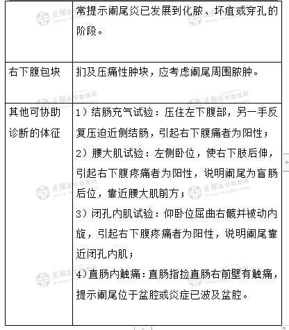
1.症状:


诊断与鉴别诊断
1.诊断 转移性右下腹痛和右下腹部局限性固定压痛的特点,是诊断的重要依据。还要注意腹痛转移是需要一定时间的,再加上实验室检查等辅助方法,才能作出诊断。此外,腹部CT检查和B超检查对诊断也有一定帮助。
2.鉴别诊断:



治疗原则:
1.手术治疗 诊断明确后,应早期手术治疗,既安全,又可防止并发症的发生。各种不同类型阑尾炎的手术方法选择亦不相同。
(1)急性单纯性阑尾炎:行阑尾切除术。
(2)急性化脓、坏疽性阑尾炎或穿孔性阑尾炎:行阑尾切除术,如腹腔已有脓液,可清除脓液后关闭腹膜,切口置引流条,根据腹腔感染程度、积脓多少决定是否放置腹腔引流管。
3)阑尾周围脓肿:阑尾脓肿尚未破溃穿孔时,可切除阑尾。如阑尾包裹形成阑尾周围脓肿,病情又平稳,不要强求做阑尾切除术,给予抗生素,并加强全身支持治疗,以促进脓液吸收、脓肿消退。如无局限趋势,应行脓肿切开引流术。
相关推荐:
【技能免费课】2021年公卫执业/助理医师技能考试视频课免费领
2021年全国医师考试报名/技能缴费时间/方式/标准官方通知汇总
【四月练习】2021年公卫医师综合笔试考试各题型试题练习汇总
微信刷题超简单,一天一个知识点,公卫执业(助理)考生必背
以上关于“【专业文章】2021年公卫执业/助理医师必背考点:阑尾炎的临床表现”的文章由医学教育网编辑整理搜集,希望可以帮助到大家,更多的文章随时关注医学教育网!