公卫执业/助理医师

考试动态
复习指导

【专业文章】2021年公卫执业/助理医师考试知识点:胰腺炎并发症

关于“【专业文章】2021年公卫执业/助理医师考试知识点:胰腺炎并发症”相关内容,相信参加2021年公卫执业/助理医师考试的考生都在关注,为方便大家了解,在此医学教育网小编为大家整理如下内容:

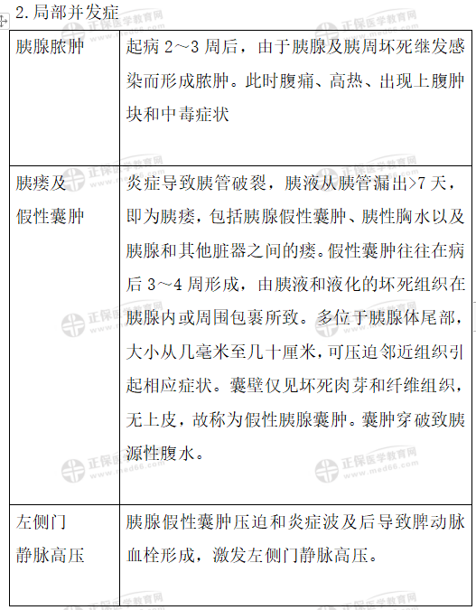
主要全身并发症及局部并发症

1.重症急性胰腺炎常并发多器官功能衰竭

1

2

3

相关推荐:

刷题打卡——2021年公卫医师考试医考爱打卡第三阶段刷题

【技能免费课】2021年公卫执业/助理医师技能考试视频课免费领

对所有考生免费开放!2021年公卫执业医师考试实践技能模考系统上线

以上关于“【专业文章】2021年公卫执业/助理医师考试知识点:胰腺炎并发症”的文章由医学教育网编辑整理搜集,希望可以帮助到大家,更多的文章随时关注医学教育网!

正保医学教育网
上医学教育网 做成功医学人
打开APP
全部评论(0打开APP查看全部 >
精品课程

无忧实验班

直播+录播

2680

查看详情
热点推荐:
0
0
0
评论
取消
复制链接,粘贴给您的好友

复制链接,在微信、QQ等聊天窗口即可将此信息分享给朋友
前往医学教育网APP查看,体验更佳!
取消 前往
您有一次专属抽奖机会
可优惠~
领取
优惠
注:具体优惠金额根据商品价格进行计算
恭喜您获得张优惠券!
去选课
已存入账户 可在【我的优惠券】中查看