关于“2021年公卫执业/助理医师实践技能考试广东考区网上缴费时间与缴费标准”相关内容,相信参加公卫执业/助理医师考试的考生都在关注,为方便大家了解,在此医学教育网小编为大家整理如下内容:
广东省医师资格考试报名缴费时间标准
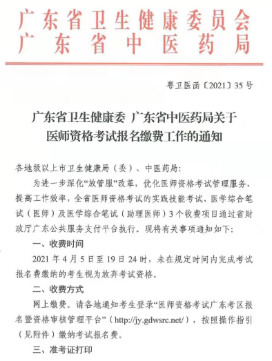
广东2021年医师资格考试报名缴费时间:2021年4月5日-4月19日24时
广东2021年医师资格考试报名缴费网站:https://jy.gdwsrc.net/
广东2021年医师资格报名缴费标准:实践技能考试(含考试费、考务费)临床类别:179元/人;口腔类别:279元/人;公卫类别:274元/人;中医类别:204元/人;医学综合笔试(含考试费、考务费)执业医师:200元/人;执业助理医师:100元/人;


广东考区各考点咨询电话

相关推荐:
2021年全国医师考试报名/技能缴费时间/方式/标准官方通知汇总
微信刷题超简单,一天一个知识点,公卫执业(助理)考生必背
合理安排复习方法,四月备考公卫执业医师也不晚!
以上关于“2021年公卫执业/助理医师实践技能考试广东考区网上缴费时间与缴费标准”的文章由医学教育网编辑整理搜集,希望可以帮助到大家,更多的文章随时关注医学教育网!