临床执业医师

考试动态
复习指导

医学教育网临床执业医师:《答疑周刊》2023年第44期

医学教育网临床执业医师:《答疑周刊》2023年第44期已更新,肿瘤,一个经常可以在网络或者自己身边朋友中听到的一个名词,相信大家都不陌生,并且对于它的关注和了解也越来越深入,下面给大家详细介绍一下相关内容。

问题索引

1.【问题】肿瘤是什么?

2.【问题】良性和恶性的区别?

3.【问题】癌和肉瘤的区别?

具体解答:

1.【问题】肿瘤是什么?

【解答】肿瘤是一种常见病、多发病,其中恶性肿瘤是目前危害人类最严重的一类疾病。肿瘤是在各种致瘤因子的长期作用下,机体局部组织的细胞在基因水平上失去对其生长的正常调控,导[医学教育网原创]致克隆性异常增殖而形成的新生物。这种新生物常表现为局部肿块。

正常细胞转变为肿瘤细胞后即具有异常的形态、代谢和功能,生长旺盛,不同程度地失去了分化、成熟的能力,具有相对自主性,与机体不协调,对机体有害无益,即使致瘤因素不再存在,仍能继续生长,并可传给其子代细胞。因而与生理状态或炎症损伤修复时细胞增殖有本质的区别。

2.【问题】良性和恶性的区别?

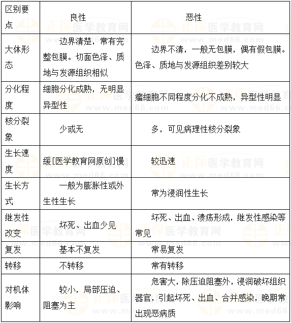
【解答】

良性和恶性的区别?

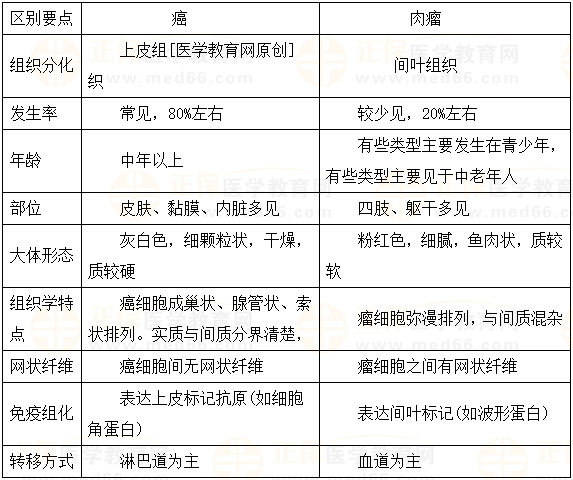
3.【问题】癌和肉瘤的区别?

【解答】

癌和肉瘤的区别?

【本文为正保医学教育网原创整理,转载请注明来源正保医学教育网。】

附件下载:医学教育网临床执业医师《答疑周刊》2023年第44期

热点关注:

【新】2023年临床执业医师技能+笔试考试大纲内容汇总

2023年临床执业医师教材变化大?各科变动对比速查!

2023年临床执业医师网课如何选择?购课备考指南!

戒掉拖延症!2023年临床执业医师“必考考点+复习技巧”备考资料每周一读

以上就是医学教育网关于“医学教育网临床执业医师:《答疑周刊》2023年第44期”的相关介绍,希望能够帮助到大家,更多资讯尽在医学教育网临床执业医师栏目!

正保医学教育网
上医学教育网 做成功医学人
打开APP
全部评论(0打开APP查看全部 >
精品课程

高效定制班

直播+录播 含班级服务

4180

详情>>
热点推荐:
0
0
0
评论
取消
复制链接,粘贴给您的好友

复制链接,在微信、QQ等聊天窗口即可将此信息分享给朋友
前往医学教育网APP查看,体验更佳!
取消 前往
您有一次专属抽奖机会
可优惠~
领取
优惠
注:具体优惠金额根据商品价格进行计算
恭喜您获得张优惠券!
去选课
已存入账户 可在【我的优惠券】中查看