内/外/妇/儿/全科主治

考试动态
复习指导

江西省2020年内科主治医师考试报名的条件

江西省2020年内科主治医师考试报名的条件是什么?为了帮助大家了解,医学教育网为大家搜集整理如下:

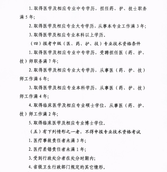
江西条件1

江西条件2

其他要求:

江西条件1

江西条件2

江西条件3

相关推荐:

江西省关于2020年度卫生专业技术资格考试的通知

正保医学教育网
上医学教育网 做成功医学人
打开APP
全部评论(0打开APP查看全部 >
精品课程

2026年无忧实验班

报名/考试不过按协议重学

1780

了解详情
热点推荐:
0
0
0
评论
取消
复制链接,粘贴给您的好友

复制链接,在微信、QQ等聊天窗口即可将此信息分享给朋友
前往医学教育网APP查看,体验更佳!
取消 前往
您有一次专属抽奖机会
可优惠~
领取
优惠
注:具体优惠金额根据商品价格进行计算
恭喜您获得张优惠券!
去选课
已存入账户 可在【我的优惠券】中查看