下载APP
乡村全科助理医师
首页
>
乡村全科助理医师
>
辅导精华
一表搞定乡村助理医师技能知识点发生针刺损伤时的处置
2023-05-29
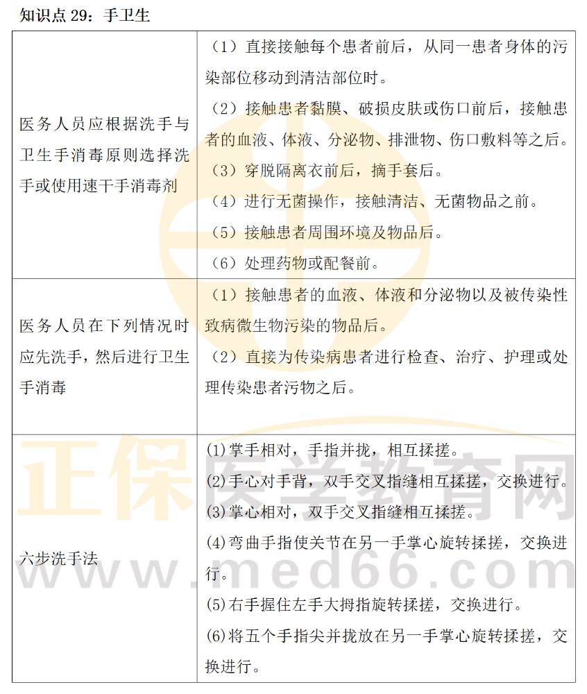
2023乡村助理医师实践技能拿分点手卫生知识小结
2023-05-29
乡村助理医师实践技能考点<擦拭消毒>总结表
2023-05-29
乡村助理医师实践技能必考考点:戊二醛
2023-05-29
2023乡村助理医师实践技能必考考点【含氯消毒剂喷洒消毒】总结表
2023-05-29
一张表总结乡村助理医师技能喷雾器操作方法考点!
2023-05-29
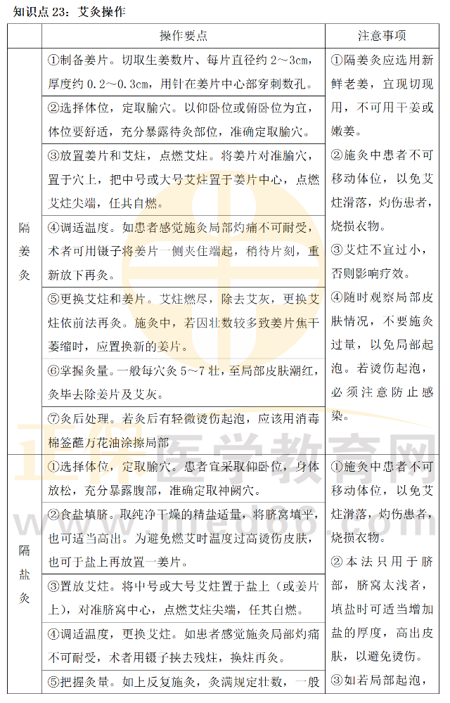
2023乡村助理医师实践技能拿分点艾灸操作知识小结
2023-05-28
一表搞定乡村助理医师技能知识点拔罐操作
2023-05-28
乡村助理医师实践技能考点<针刺操作>总结表
2023-05-28
乡村助理医师实践技能必考考点:腧穴定位
2023-05-28
2023乡村助理医师实践技能必考考点颈部检查异常情况及临床意义总结表
2023-05-28
一张表总结乡村助理医师技能病史采集中有关系统中伴随症状总结!
2023-05-28
2023乡村助理医师病史采集中每个症状的答题规律分享!
2023-05-28
吐血整理:2023乡村助理医师实践技能<各种止血方法>知识小结
2023-05-28
2023乡村助理医师实践技能考点<急救中的包扎方法>总结表
2023-05-28
一表搞定乡村助理医师技能知识点各种缝合方法
2023-05-28
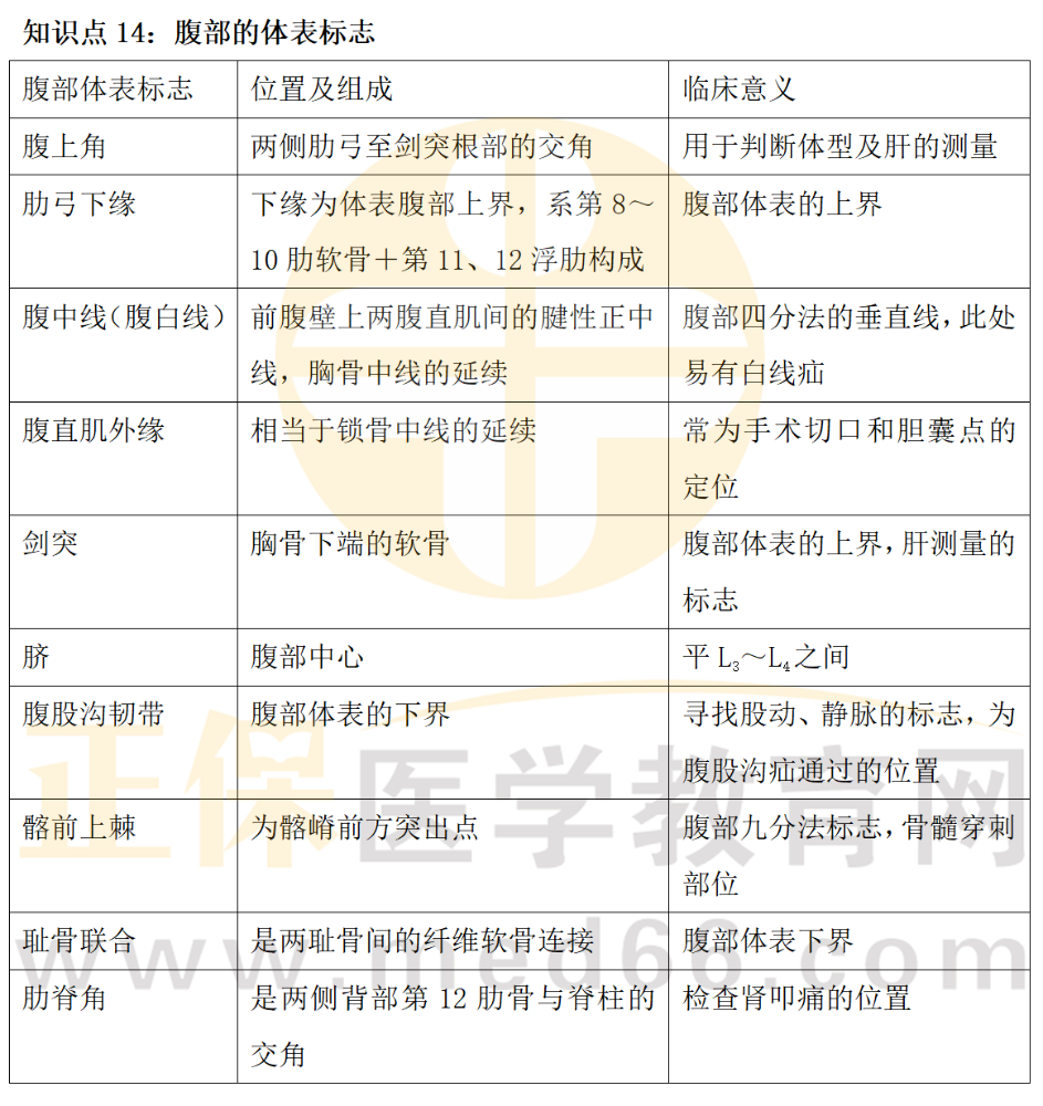
2023乡村助理医师实践技能拿分点腹部的体表标志知识小结
2023-05-28
乡村助理医师实践技能考点<心脏瓣膜听诊区的位置>总结表
2023-05-28
乡村助理医师实践技能必考考点:心包摩擦感与胸膜摩擦感区别
2023-05-28
2023乡村助理医师实践技能必考考点肝浊音界的叩诊检查操作步骤总结表
2023-05-28
一张表总结乡村助理医师技能正常心脏浊音界考点!
2023-05-28
心脏叩诊检查操作步骤-2023乡村助理医师实践技能高频考点分享!
2023-05-28
吐血整理:2023乡村助理医师实践技能<乳房的触诊检查操作步骤>知识小结
2023-05-28
2023乡村助理医师实践技能考点<肺下界移动度检查操作步骤>总结表
2023-05-28
一表搞定乡村助理医师技能知识点胸廓扩张度操作步骤
2023-05-28
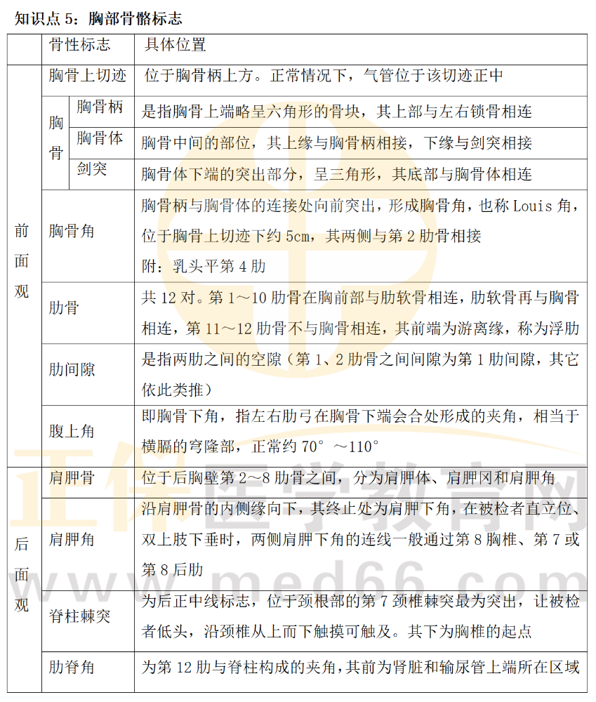
2023乡村助理医师实践技能拿分点胸部骨骼标志知识小结
2023-05-28
乡村助理医师实践技能考点<甲状腺检查操作步骤>总结表
2023-05-28
乡村助理医师实践技能必考考点:眼部检查操作步骤
2023-05-28
2023乡村助理医师实践技能必考考点腋窝淋巴结触诊操作步骤总结表
2023-05-28
一张表总结乡村助理医师技能测量血压操作步骤考点!
2023-05-28
乡村助理医师实践技能「导尿术」易错点及扣分点
2023-05-16
2023年乡村助理医师实践技能吸氧术易错点及扣分点总结
2023-05-16
电除颤 | 乡村助理医师实践技能考试
2023-05-16
乡村助理医师实践技能考试基本操作「心肺复苏」易错点及扣分点总结
2023-05-16
乡村助理医师技能考试「脊柱损伤的搬运」易错点及扣分点
2023-05-16
乡村助理医师技能考试基本操作「四肢骨折现场急救外固定技术」易错点
2023-05-16
乡村助理医师实践技能基本操作「换药与拆线」易错点及扣分点
2023-05-16
2023乡村助理医师技能考试扣分点:缝合
2023-05-16
乡村助理医师技能考试基本操作「切开」易错点及扣分点
2023-05-16
2023乡村助理医师技能考试基本操作「打结」易错点及扣分点
2023-05-16
2023乡村助理医师技能考试体格检查「脑膜刺激征」易错点及扣分点
2023-05-16
2023乡村助理医师技能考试扣分点:膝反射、跟腱反射
2023-05-16
肱二头肌反射 | 2023年乡村助理医师技能考试检测易错点
2023-05-16
乡村助理医师技能考试《腹壁反射》易错点及扣分点
2023-05-16
2023年乡村全科助理医师资格实践技能考试易错点及扣分点(肛门指诊检查)
2023-05-16
2023乡村助理医师技能考试体格检查「四肢及其关节视诊检查」易错点及扣分点
2023-05-16
2023年乡村全科助理医师技能考试易错点及扣分点(手部及其关节视诊检查)
2023-05-14
2023乡村助理医师技能考试体格检查「脊柱检查」易错点及扣分点
2023-05-14
乡村助理医师实践技能考试<腹部听诊检查>易错点及扣分点
2023-05-14
乡村全科助理医师实践技能易错点及扣分点:肱二头肌反射
2023-05-14
加载更多
第1页
第2页
第3页
第4页
第5页
第6页
正保医学教育网客户端
免费下载
选课
试听
招生方案
直播
资料