医师资格

考试动态
复习指导
首页 > 医师资格 > 报名时间 > 正文

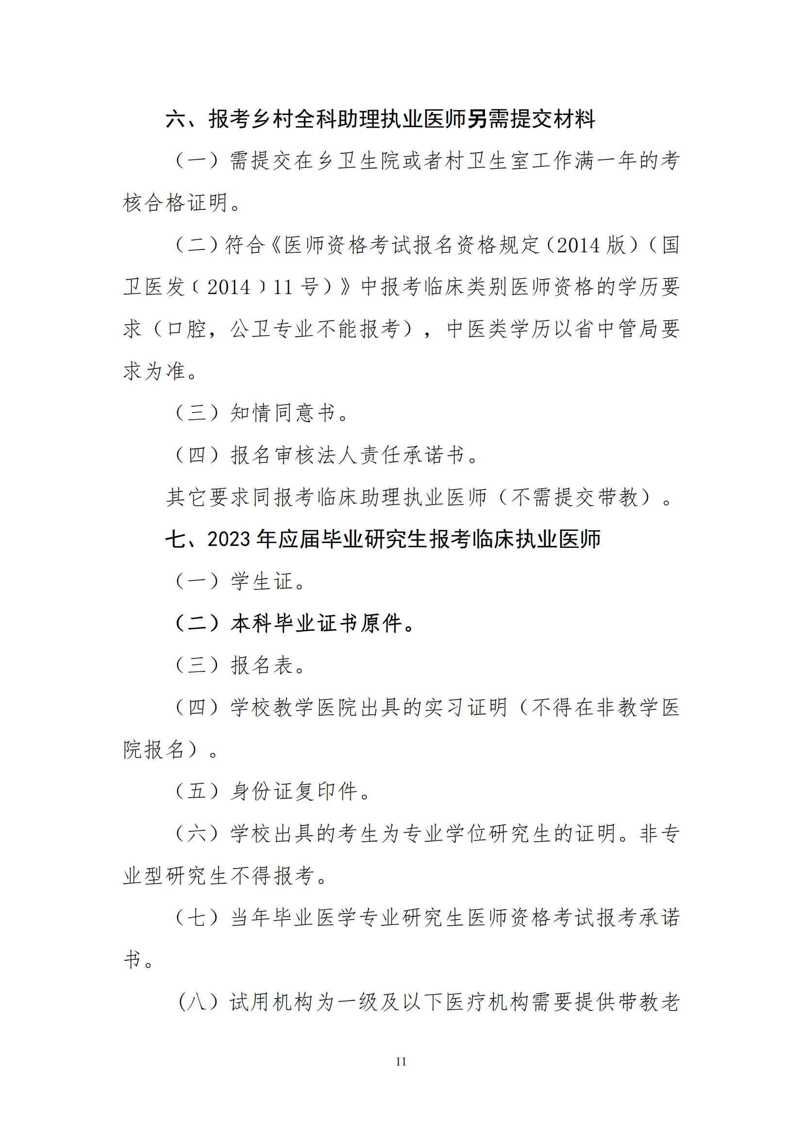
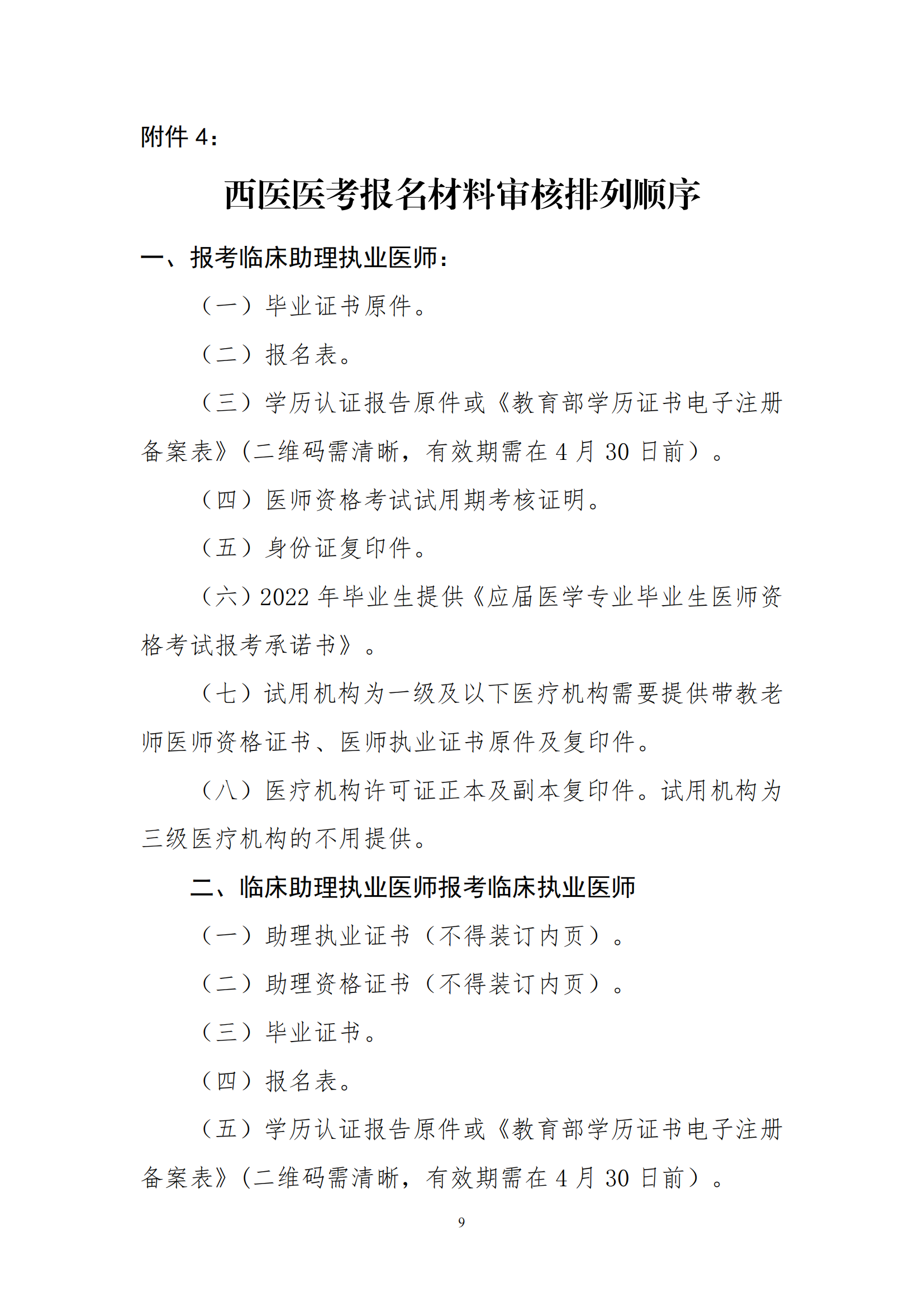
2023年医师资格考试西医类别漯河考点现场确认报名材料审核排列顺序!

2023年医师资格考试西医类别漯河考点现场确认报名材料审核排列顺序!医学教育网小编专门整理了官方通知要求如下,各考点审核各不相同,请各位考生注意、相互转告,提前查看通知准备材料!

【相关通知】2023年漯河市国家医师资格考试报名现场审核工作的通知

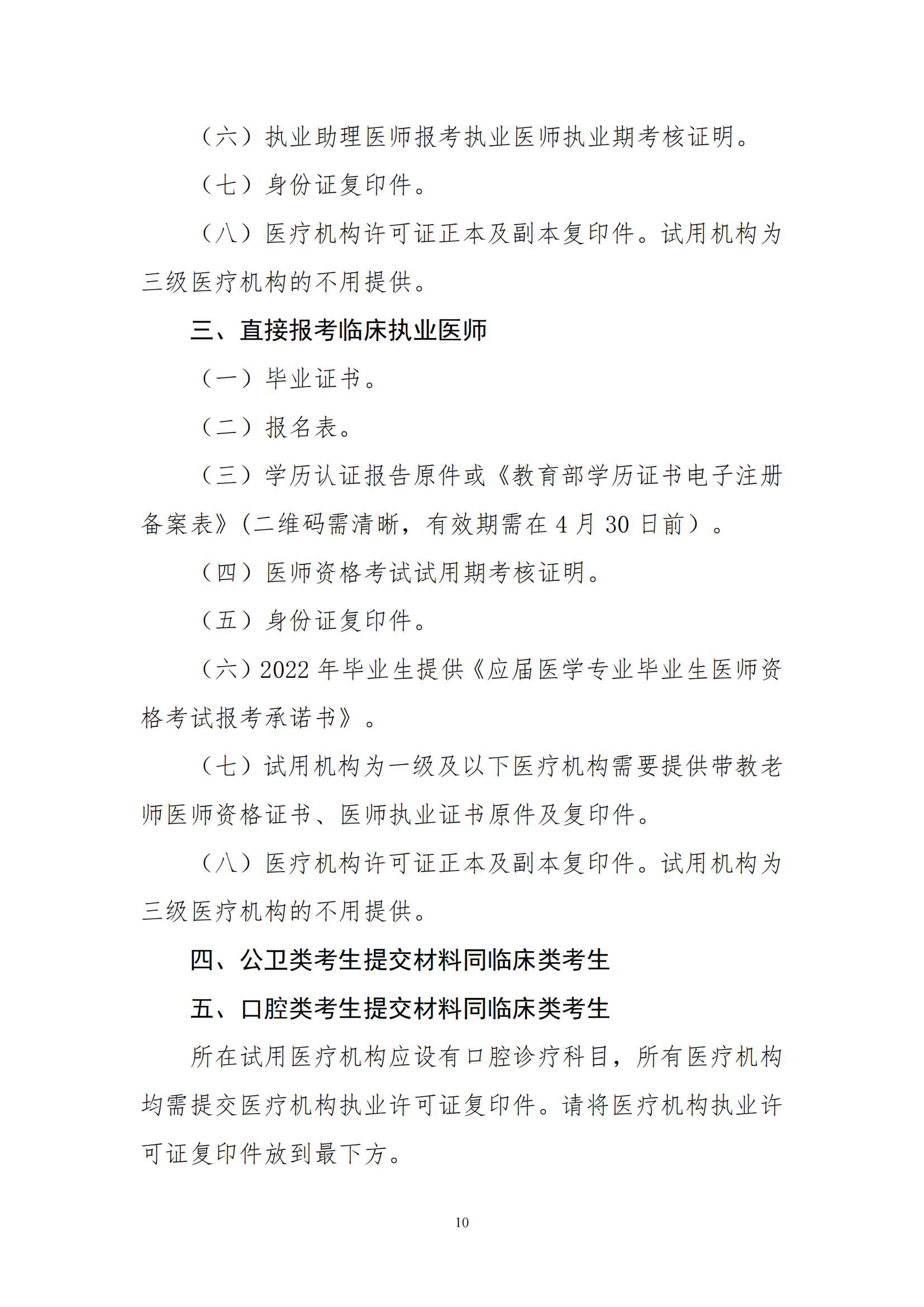
漯河_08

漯河_09

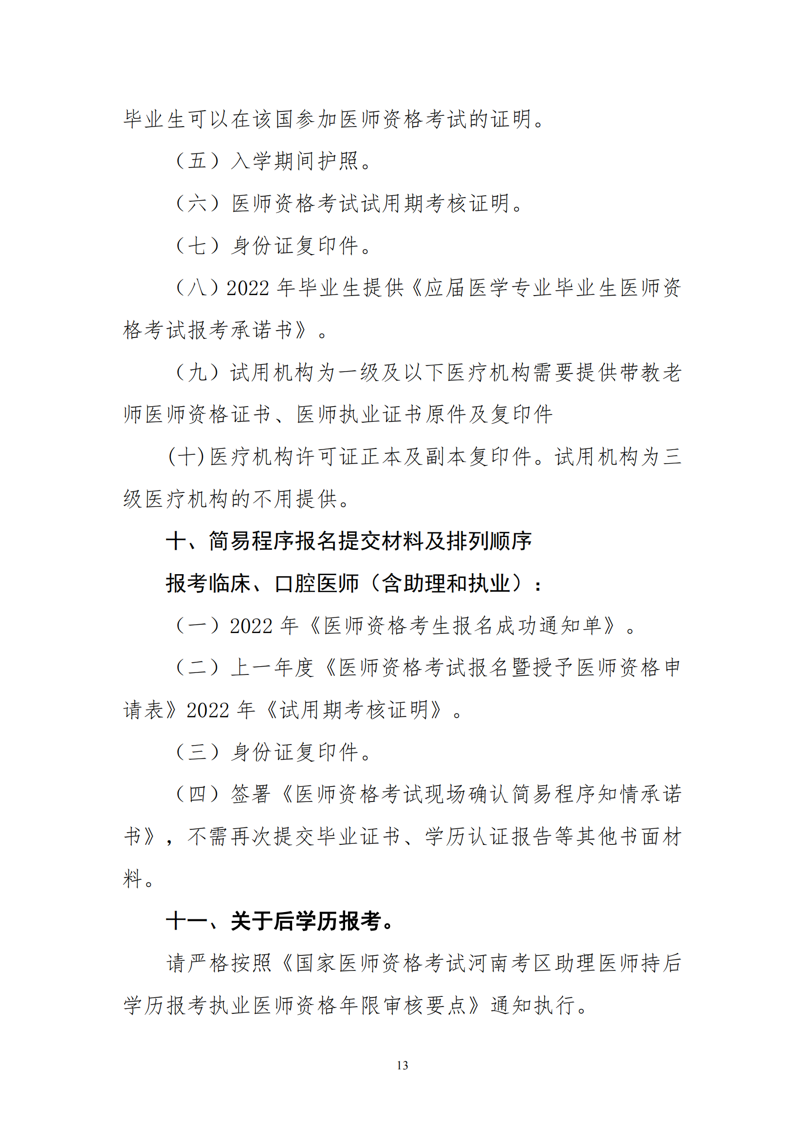
漯河_10

漯河_11

漯河_12

漯河_13

漯河_14

全国各地报名审核通知:

2023年执业/助理医师资格考试报名审核通知全国汇总

2023年医师报名季,备考正当时!好课立享8.5折,早买更划算!成功=正确的选择+努力!快来开启你的2023年备考吧!

活动时间:以医学教育网活动页面为准

m站-栏目顶部轮换690-200

【2023备考专区】    

【开年第一课】2023医师资格考试摸底测试&直播解析!你的应试水平如何?

医考生宝藏刷题软件!2023医师资格【医考爱打卡】刷题小程序第一阶段上线!

【精华】2023年医师资格考试报名审核材料表格下载汇总

限量免费送!2023年医师考试纸质版《通关宝典》资料!事关拿证!

以上分享的内容,由医学教育网小编搜集整理,如果您觉得对您有所帮助,可以分享给朋友。想了解更多医学考试信息、复习资料、备考干货请关注医学教育网。

正保医学教育网
上医学教育网 做成功医学人
打开APP
全部评论(0打开APP查看全部 >
精品课程

高效定制班

直播+录播 含班级服务

4180

详情>>
热点推荐:
0
0
0
评论
取消
复制链接,粘贴给您的好友

复制链接,在微信、QQ等聊天窗口即可将此信息分享给朋友
前往医学教育网APP查看,体验更佳!
取消 前往
您有一次专属抽奖机会
可优惠~
领取
优惠
注:具体优惠金额根据商品价格进行计算
恭喜您获得张优惠券!
去选课
已存入账户 可在【我的优惠券】中查看