关于“兴平市新冠病毒疫苗接种门诊及接种区域划分信息表”的内容,相信大家都在关注,医学教育网编辑为大家整理官方文件如下:

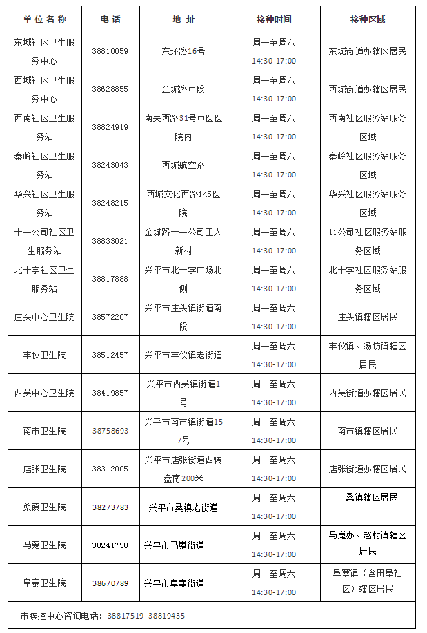
按照咸阳市统一安排,我市新冠病毒疫苗接种工作全面开展,凡符合新冠疫苗接种条件人群有愿意接种新冠疫苗者,可持有效身份证件前往我市东城社区卫生服务中心、西城社区卫生服务中心、西南社区卫生服务站、秦岭社区卫生服务站、华兴社区卫生服务站、十一公司社区卫生服务站、北十字社区卫生服务站、庄头中心卫生院、丰仪卫生院、西吴中心卫生院、南市卫生院、店张卫生院、桑镇卫生院、阜寨卫生院、马嵬卫生院等15个接种点进行预约免费接种。
现阶段接种对象为18-59岁健康成年人,共接种2剂,两剂间隔21-28天(以疫苗说明书为准),在接种前要详细阅读知情同意书,身体不适可暂缓接种。
一、疫苗注意事项
1、接种前注意事项:接种前,应提前了解新冠疾病、新冠疫苗相关知识及接种流程;了解自己的身体状况,好好休息,让身体保持在一个较好的生理状态,最好不要空腹接种;新冠病毒疫苗接种部位为上臂三角肌,建议穿方便穿脱的宽松衣服;携带身份证,佩戴好口罩前往。
2、接种时注意事项:全程佩戴口罩,按接种点标识有序排队,保持一米以上社交距离;向医生主动提供自己健康状况,近期服用的药物信息,并如实填写知情同意书;如果接种部位有伤口,尽量避开伤口选择另一侧接种。
3、接种后注意事项:接种完毕,需在接种点留观30分钟;止血棉签丢入医疗垃圾桶或黄色医疗废物垃圾袋中。等在接种点留观区观察30分钟,无不适症状后才可以离开接种点;接种当日注射部位保持干燥并注意个人卫生;如果出现持续发烧等现象,应及时就医并向接种单位报告。建议接种后一周内不要喝酒,尤其是对酒精敏感的人,更不能喝,以免诱发酒精过敏症状,导致加重疫苗的不良反应或疫苗失去效用。
二、那些人暂时不能接种?
以下10种情况的人群暂时不能打新冠疫苗:
1、对疫苗中任何成分过敏者,既往发生过疫苗严重过敏反应(如过敏性休克、急性过敏反应、荨麻疹、皮肤湿疹、呼吸困难、血管神经性水肿或腹痛)者。
2、患急性疾病、严重慢性疾病、慢性疾病的急性发病期和发热者。
3、妊娠期妇女和哺乳期妇女,接种3个月内有生育计划者。
4、有惊厥、癫痫、脑病或精神疾病史或家族史;患未控制的癫痫和其他进行性神经系统疾病者,有格林巴利综合症病史者。
5、已被诊断为患有先天性或获得性免疫缺陷、HIV感染、淋巴瘤、白血病或其他自身免疫疾病者。
6、已知或怀疑患有严重呼吸系统疾病、严重心血管疾病、肝肾疾病、恶性肿瘤者。
7、使用抗肿瘤药物等免疫抑制剂者。
8、患有血小板减少症或出血性疾病者。
9、新冠病毒感染史者。
10、临床医师或接种工作人员认为不适合接种者。
三、疫苗接种禁忌症(哪些人不能接种?)
1、既往接种其他疫苗发生严重过敏反应(如急性过敏反应、荨麻疹、皮肤湿疹、呼吸困难、血管神经性水肿或腹痛)者,禁止接种。
2、已知对该疫苗所含成分包括辅料(WIV04株新型冠状病毒灭活病毒,辅料:氧化钠、磷酸氢二钠、磷酸二氢钠、氢氧化铝)过敏者,或接种第一剂疫苗后发生严重副反应者,或出现任何神经系统反应者,禁止再次接种。
3、其他禁忌症还包括:严重的肝肾疾病、药物不可控制的高血压、糖尿病并发症、恶性肿瘤;各种急性疾病或慢性疾病急性发作期;严重呼吸系统疾病、严重心血管疾病等。
兴平市新冠病毒疫苗接种门诊及接种区域划分信息表

编辑推荐:
国家疾控中心答复:为什么已经打了新冠疫苗还会感染?
普通市民有没有必要接种新冠疫苗?接种有什么注意事项?
国家疾控中心介绍新冠疫苗安全性、有效性情况!
急性传染病直报系统的完善作为医疗机构与疾控机构融合的契机提案!