医师资格

考试动态
复习指导
首页 > 医师资格 > 焦点关注 > 正文

国家卫健委发布血管导管相关感染预防与控制指南(2021年版)

国家卫健委发布血管导管相关感染预防与控制指南(2021年版)内容,全文内容如下:

各省、自治区、直辖市及新疆生产建设兵团卫生健康委:

为进一步加强医疗机构血管导管相关感染防控工作,我委组织对2010年印发的《导管相关血流感染预防与控制技术指南(试行)》(卫办医政发〔2021〕187 号)进行了修订,形成了《血管导管相关感染预防与控制指南(2021年版)》(可在国家卫生健康委网站“医政医管”栏目下载)。现印发你们,请遵照执行。

血管导管相关感染预防与控制指南(2021年版)

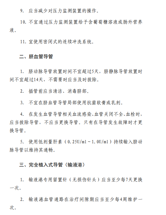
血管导管相关感染预防与控制指南

血管导管相关感染预防与控制

血管导管相关感染

血管导管相关感染预防与控制指南(2021年版)5

血管导管相关感染预防与控制指南(2021年版)6

血管导管相关感染预防与控制指南(2021年版)7

血管导管相关感染预防与控制指南(2021年版)9

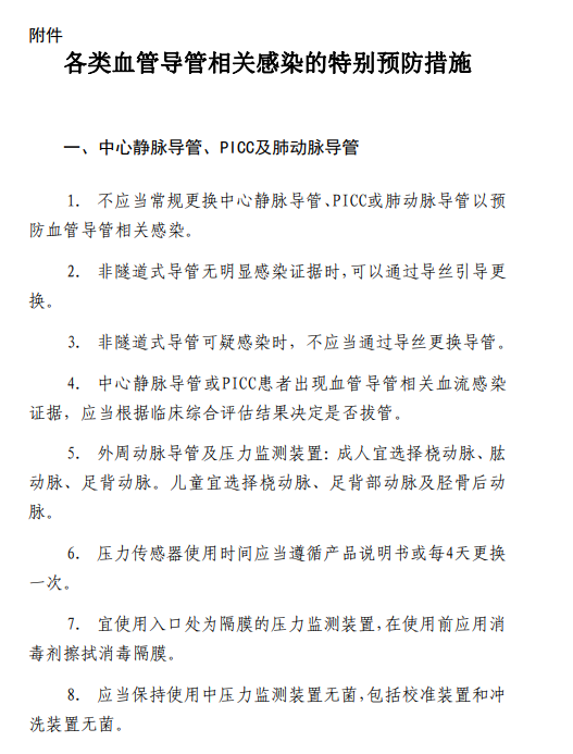
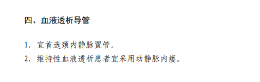
附件:血管导管相关感染预防与控制指南(2021年版)

国家卫生健康委办公厅

2021年3月17日

(信息公开形式:主动公开)

编辑推荐:

打起精神来!2021年顺利考试实践技能操作考试的3大理由 不看后悔!

30个必考知识点120道历年经典试题,21年医考生第三次打卡学习!

国家新医改政策频发,2021年医考生们一定要有所行动....

医师资格考试2021年报考人数创新高,考试难度增码如何复习备考?

正保医学教育网
上医学教育网 做成功医学人
打开APP
精品课程

高效定制班

直播+录播 含班级服务

4180

详情>>
热点推荐:
取消
复制链接,粘贴给您的好友

复制链接,在微信、QQ等聊天窗口即可将此信息分享给朋友
前往医学教育网APP查看,体验更佳!
取消 前往
您有一次专属抽奖机会
可优惠~
领取
优惠
注:具体优惠金额根据商品价格进行计算
恭喜您获得张优惠券!
去选课
已存入账户 可在【我的优惠券】中查看