医师资格

考试动态
复习指导
首页 > 医师资格 > 考试时间 > 正文

​珠海考点转发广东考区2021年医师资格考试实践技能考试时间公告!

珠海考点转发广东考区2021年医师资格考试实践技能考试时间公告!医师各类别实践技能考试时间具体安排的通知分享如下:

广东省卫生健康委和广东省中医药局今天联合发布广东考区2021年医师资格考试实践技能考试公告。

经国家卫生健康委员会同意,我省医师资格考试实践技能考试时间为:

一、临床类别:7月15日至26日;

二、中医类别:7月17日至25日;

三、口腔类别:7月24日至26日;

四、公共卫生类别:7月24日至25日;

五、乡村全科执业助理医师:7月27日至28日。

六、实践技能考试准考证打印:7月8日起。

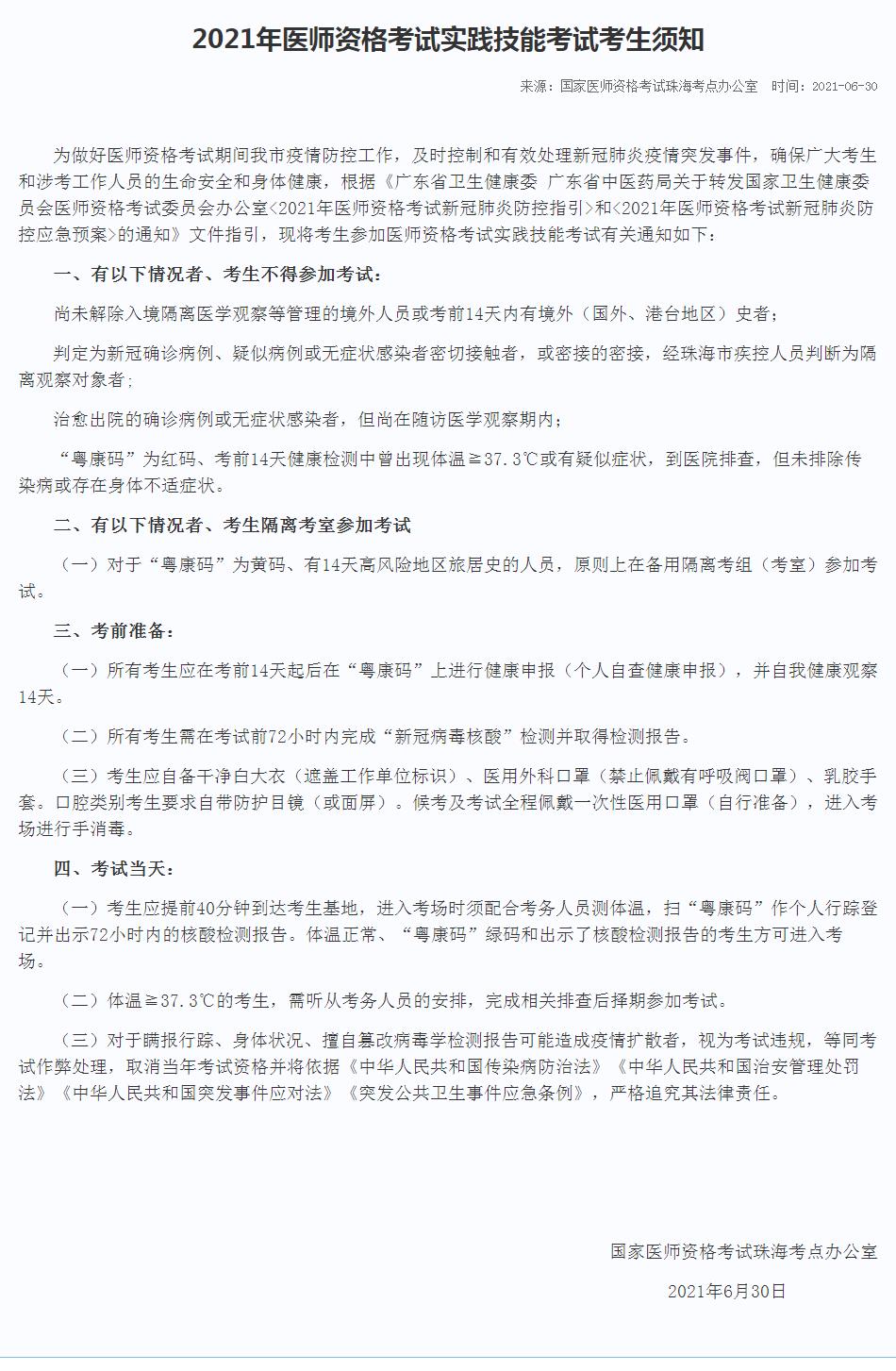
珠海考点医师资格实践技能考试考生须知2021

【推荐】

广东省深圳市发布2021年医师资格考试实践技能考试考生须知

2021年国家医师资格实践技能考试各地成绩查询时间|入口|名单汇总

2021年医师资格综合笔试冲刺包限量抢购!拼团0.01元!

医师资格模考大赛

“珠海考点转发广东考区2021年医师资格考试实践技能考试时间公告!”的内容由医学教育网小编搜集整理,更多相关信息,敬请关注医学教育网医师资格考试时间栏目。

正保医学教育网
上医学教育网 做成功医学人
打开APP
全部评论(0打开APP查看全部 >
精品课程

高效定制班

直播+录播 含班级服务

4180

详情>>
热点推荐:
0
0
0
评论
取消
复制链接,粘贴给您的好友

复制链接,在微信、QQ等聊天窗口即可将此信息分享给朋友
前往医学教育网APP查看,体验更佳!
取消 前往
您有一次专属抽奖机会
可优惠~
领取
优惠
注:具体优惠金额根据商品价格进行计算
恭喜您获得张优惠券!
去选课
已存入账户 可在【我的优惠券】中查看