医师资格

考试动态
复习指导
首页 > 医师资格 > 考试时间 > 正文

2021汕头大学医学院医师实践技能临床基地考生指引

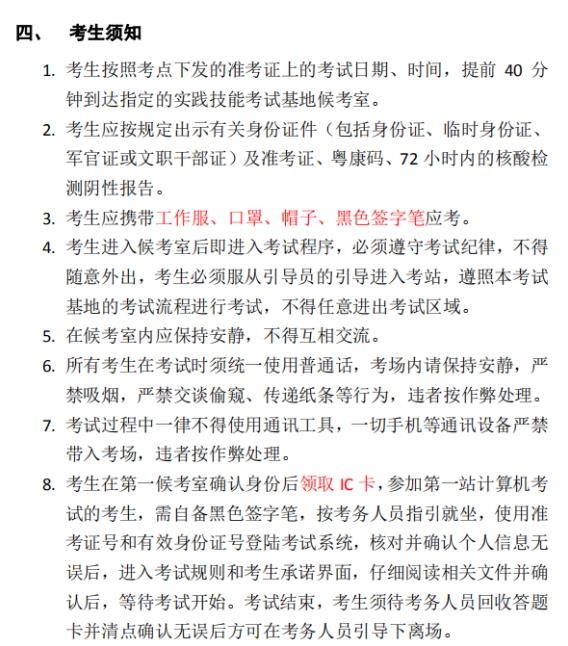
2021汕头大学医学院医师实践技能临床基地考生指引发布,具体基地地址、考生须知及考试流程的内容分享如下:

汕头大学医学院医师资格考试实践技能考试临床考试基地1

汕头大学医学院医师资格考试实践技能考试临床考试基地2

汕头大学医学院医师资格考试实践技能考试临床考试基地3

汕头大学医学院医师资格考试实践技能考试临床考试基地4

汕头大学医学院医师资格考试实践技能考试临床考试基地5

汕头大学医学院医师资格考试实践技能考试临床考试基地6

汕头大学医学院医师资格考试实践技能考试临床考试基地7

【推荐】

【考试指引】2021广东医科大学附属医院医师技能考试基地

2021深圳市卫生健康能力建设和继续教育中心医师技能考试基地指引

2021广东中山大学临床技能中心医师实践技能考试基地考生指引

2021广东医师技能考试临床考试基地指引-南方医科大学南方医院

广东2021医师实践技能考试指引——中山大学附属第五医院考试基地

“2021汕头大学医学院医师实践技能临床基地考生指引”的内容由医学教育网编辑搜集整理,更多考试动态敬请关注医学教育网。

正保医学教育网
上医学教育网 做成功医学人
打开APP
全部评论(0打开APP查看全部 >
精品课程

高效定制班

直播+录播 含班级服务

4180

详情>>
热点推荐:
0
0
0
评论
取消
复制链接,粘贴给您的好友

复制链接,在微信、QQ等聊天窗口即可将此信息分享给朋友
前往医学教育网APP查看,体验更佳!
取消 前往
您有一次专属抽奖机会
可优惠~
领取
优惠
注:具体优惠金额根据商品价格进行计算
恭喜您获得张优惠券!
去选课
已存入账户 可在【我的优惠券】中查看