医师资格

考试动态
复习指导
首页 > 医师资格 > 考试时间 > 正文

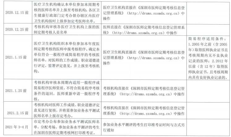
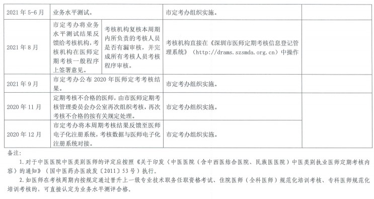
快收藏2020年深圳市医师定期考核重要时间节点!

快收藏2020年深圳市医师定期考核重要时间节点!医学教育网编辑为您整理深圳市医师定期考核2020年重要时间节点如下。

深圳市医师定期考核信息登记管理系统:http://drams.szsmda.org.cn

安排1

安排2

安排3

考生快速登录入口>>

考生登录

以上分享的内容,由医学教育网小编搜集整理,如果您觉得对您有所帮助,可以分享给朋友。想了解更多医学考试信息、复习资料、备考干货请关注医学教育网。

正保医学教育网
上医学教育网 做成功医学人
打开APP
全部评论(0打开APP查看全部 >
精品课程

高效定制班

直播+录播 含班级服务

4180

详情>>
热点推荐:
0
0
0
评论
取消
复制链接,粘贴给您的好友

复制链接,在微信、QQ等聊天窗口即可将此信息分享给朋友
前往医学教育网APP查看,体验更佳!
取消 前往
您有一次专属抽奖机会
可优惠~
领取
优惠
注:具体优惠金额根据商品价格进行计算
恭喜您获得张优惠券!
去选课
已存入账户 可在【我的优惠券】中查看