医师资格

考试动态
复习指导
首页 > 医师资格 > 医师资格 > 正文

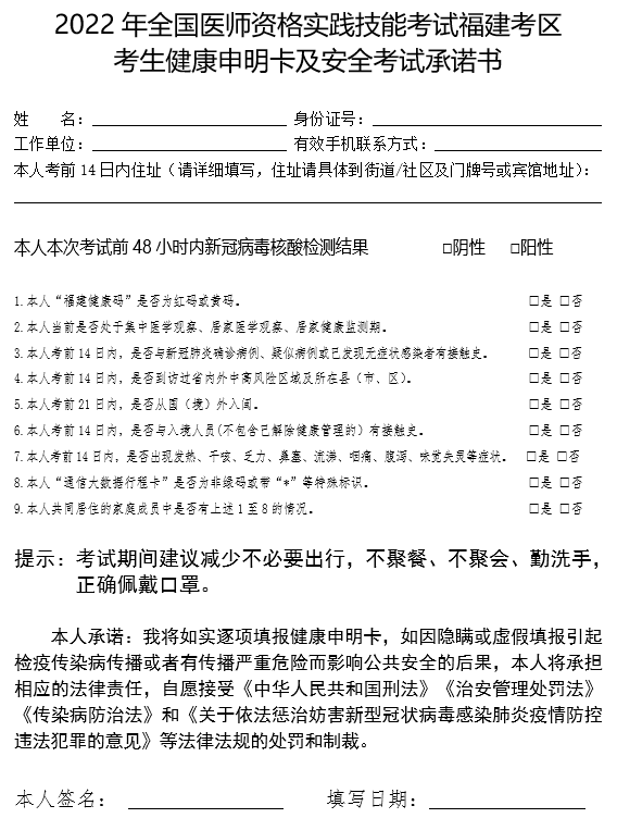
2022年全国医师资格实践技能考试福建考区考生健康申明卡及安全考试承诺书

根据《2022年全国医师资格实践技能考试福建考区考生疫情防控须知》2022年全国医师资格实践技能考试福建考区考生健康申明卡及安全考试承诺书如下。

附件下载 2022年全国医师资格实践技能考试福建考区考生考试安全承诺书及健康申明卡.docx

2022年全国医师资格实践技能考试福建考区

实践技能冲刺课程推荐

2022年医师资格考试实践技能备考时间有限,更需要复习得有目标、有方向,医学教育网推出技能集训营,全程直播+专业讲师团+赠480元全套技能特色班,点击下图查看详情>

漂浮

热点关注:

全国2022医师资格考试实践技能基地有哪些?或将超过351个!

全国2022年医师资格实践技能考试疫情防控须知/温馨提示汇总

2022医师实践技能考试在即!该如何拯救你?考前冲刺弹药包!

每日一练,坚持打卡30天!2022年医师资格【医考爱打卡】第五期开通!

全国2022年医师资格实践技能考试准考证打印/领取汇总(国家医学考试网)

2022年执业/助理医师技能集训营上线!技能冲刺全程直播课!

以上分享的“2022年全国医师资格实践技能考试福建考区考生健康申明卡及安全考试承诺书”内容,由医学教育网小编搜集整理,如果您觉得对您有所帮助,可以分享给朋友。想了解更多医学考试信息、复习资料、备考干货请关注医学教育网。

正保医学教育网
上医学教育网 做成功医学人
打开APP
全部评论(0打开APP查看全部 >
精品课程

高效定制班

直播+录播 含班级服务

4180

详情>>
热点推荐:
0
0
0
评论
取消
复制链接,粘贴给您的好友

复制链接,在微信、QQ等聊天窗口即可将此信息分享给朋友
前往医学教育网APP查看,体验更佳!
取消 前往
您有一次专属抽奖机会
可优惠~
领取
优惠
注:具体优惠金额根据商品价格进行计算
恭喜您获得张优惠券!
去选课
已存入账户 可在【我的优惠券】中查看