医师资格

考试动态
复习指导
首页 > 医师资格 > 考试网 > 正文

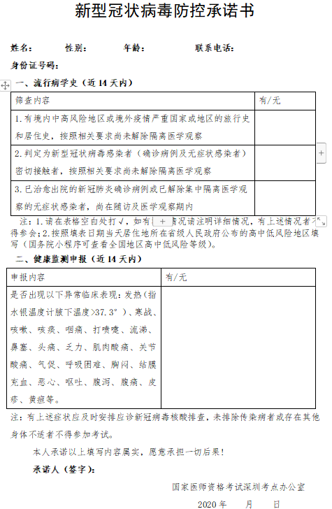
广东省2020年实践技能考试考试人员疫情防控承诺书

广东省2020年实践技能考试考试人员疫情防控承诺书下载地址,相信参加很多考生近期都在关注,医学教育网编辑为大家整理如下:

附件: 新型冠状病毒防控承诺书

图片

编辑推荐:

2020年国家医师实践技能考试系统重磅上线(实战模考+模拟试题)

全国2020年医师资格实践技能考试考前注意事项及温馨提示汇总

以上关于“广东省2020年实践技能考试考试人员疫情防控承诺书”的文章由医学教育网编辑整理搜集,希望可以帮助到大家,更多的文章随时关注医学教育网医师资格辅导栏目!

正保医学教育网
上医学教育网 做成功医学人
打开APP
精品课程

高效定制班

直播+录播 含班级服务

4180

详情>>
热点推荐:
取消
复制链接,粘贴给您的好友

复制链接,在微信、QQ等聊天窗口即可将此信息分享给朋友
前往医学教育网APP查看,体验更佳!
取消 前往
您有一次专属抽奖机会
可优惠~
领取
优惠
注:具体优惠金额根据商品价格进行计算
恭喜您获得张优惠券!
去选课
已存入账户 可在【我的优惠券】中查看