中医/中西医主治医师

考试动态
复习指导
互动交流

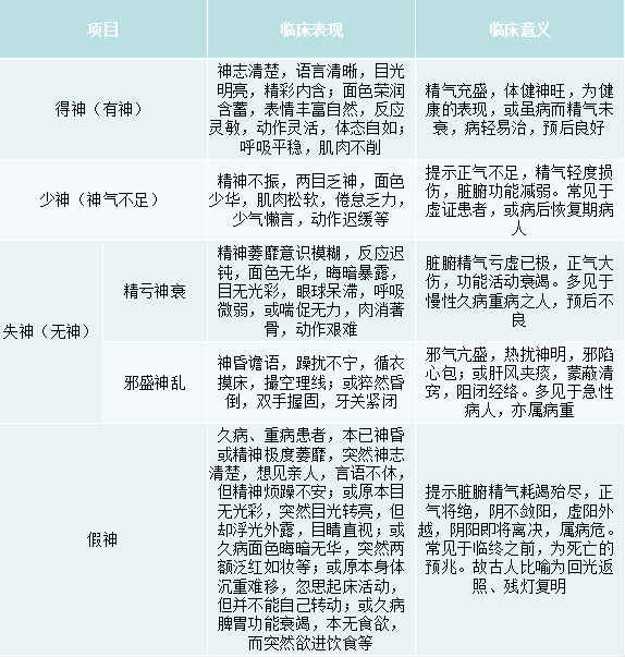
得神、少神、失神、假神的临床表现及意义

得神、少神、失神、假神的临床表现及意义是中医内科主治医师考试会涉及的内容,为了帮助各位中医内科主治医师考生更好地备考复习,医学教育网小编整理了相关内容如下:

QQ截图20220121163400

QQ截图20220121165352

以上“得神、少神、失神、假神的临床表现及意义”由医学教育网搜集整理,医学教育网提供中医内科主治医师考试备考经验、精炼知识点以及政策动态变化!更多中医内科主治医师考试相关资讯请关注医学教育网中医内科主治医师栏目!

正保医学教育网
上医学教育网 做成功医学人
打开APP
全部评论(0打开APP查看全部 >
精品课程

中医内科主治医师无忧实验班

报名/考试不过 按协议重学

1780

查看详情
热点推荐:
0
0
0
评论
取消
复制链接,粘贴给您的好友

复制链接,在微信、QQ等聊天窗口即可将此信息分享给朋友
前往医学教育网APP查看,体验更佳!
取消 前往
您有一次专属抽奖机会
可优惠~
领取
优惠
注:具体优惠金额根据商品价格进行计算
恭喜您获得张优惠券!
去选课
已存入账户 可在【我的优惠券】中查看