临床执业医师

考试动态
复习指导

临床执业医师历年高频考点——枕先露的分娩机制考点/试题

关于“临床执业医师历年高频考点——枕先露的分娩机制考点/试题”的内容,相信很多临床执业医师考生都在关注,医学教育网编辑整理了具体的考点及考试练习题,供广大考生学习:

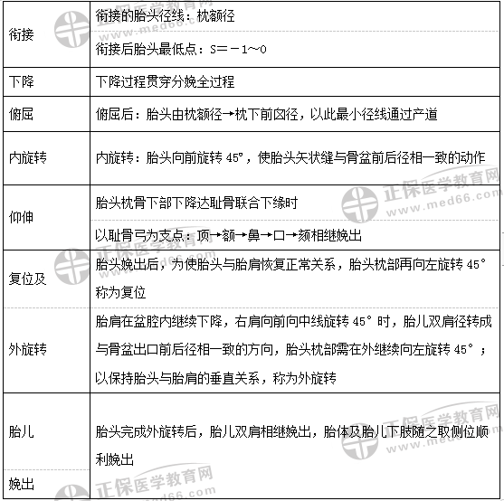
枕先露的分娩机制

【典型例题】

有关分娩机制的概念中,下列哪项是正确的

A.俯屈:前囟位置下降最低

B.内旋转:前囟转向母体前方

C.仰伸:颏部紧贴胸部

D.外旋转:胎头随肩胛的内旋转而外旋转以保持胎头与胎肩的垂直关系

E.衔接:无论初产妇经产妇均在临产后衔接

【正确答案】D

【答案解析】俯屈时,位置最低的不是前囟。故A错。

内旋转是后囟转至母体前方。故B错。

仰伸是颏部与胸部分开。故C错。

经产妇多在分娩开始后胎头衔接,部分初产妇在预产期前1~2周内胎头衔接。故E错。

编辑推荐:

【圣诞福利】2021年临床执业医师考试资料免费领,内含大纲教材变化!

根据临床执业医师教材变动,预测2021年临床执业医师改革方向!

重要提醒!2021年临床执业医师考试报名前提前进行学历认证!

全国2021年临床执业医师考试官方应试指南各大科目变化细则汇总

2021年临床执业医师实践技能和医学综合科目大纲正式公布,一键下载!

以上关于“临床执业医师历年高频考点——枕先露的分娩机制考点/试题”的文章由医学教育网编辑整理搜集,希望可以帮助到大家,更多的模拟试题随时关注医学教育网临床执业医师辅导精华栏目!

〖医学教育网版权所有,转载务必注明出处,违者将追究法律责任〗

正保医学教育网
上医学教育网 做成功医学人
打开APP
全部评论(0打开APP查看全部 >
精品课程

高效定制班

直播+录播 含班级服务

4180

详情>>
热点推荐:
0
0
0
评论
取消
复制链接,粘贴给您的好友

复制链接,在微信、QQ等聊天窗口即可将此信息分享给朋友
前往医学教育网APP查看,体验更佳!
取消 前往
您有一次专属抽奖机会
可优惠~
领取
优惠
注:具体优惠金额根据商品价格进行计算
恭喜您获得张优惠券!
去选课
已存入账户 可在【我的优惠券】中查看