查看汇总:2022年临床执业医师女性生殖系统「15个历年高频」考点速记
考点:胎盘早剥
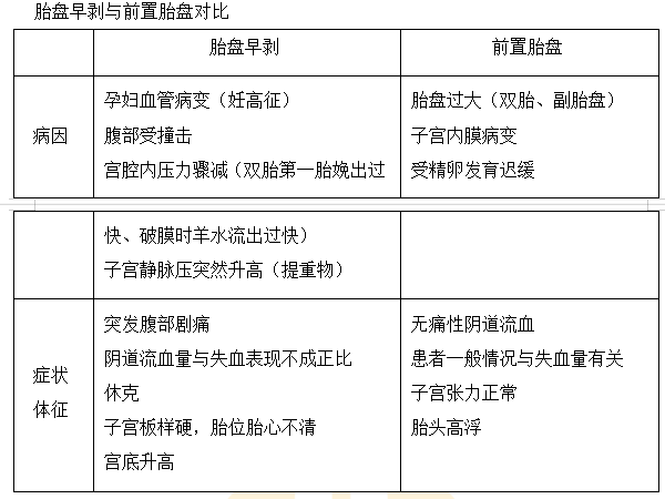
题眼:“初孕妇,头痛6天,血压高”“突然出现剧烈腹痛”“子宫板状硬”
题目:24岁初孕妇。妊娠33周,头痛6天,经检查BP 160/110mmHg,治疗3天无显效。今晨5时突然出现剧烈腹痛。检查子宫板状硬。最可能的诊断是
A.胎盘早剥
B.前置胎盘
C.先兆早产
D.痉挛性子宫收缩
E.先兆子宫破裂
答案:A
知识点链接:胎盘早剥与前置胎盘对比

说明:2022年临床执业医师资格考试笔试「历年高频考点」考点速记,可以帮助大家梳理考前知识点,历年考试出题率较高,考前一定要仔细看哦!建议购课跟师学习!点击查看考前冲刺直播课>>

【医学教育网原创,转载请注明出处!违者必究!】
以上分享的内容,由医学教育网小编搜集整理,如果您觉得对您有所帮助,可以分享给朋友。想了解更多医学考试信息、复习资料、备考干货请关注医学教育网。