临床执业医师

考试动态
复习指导

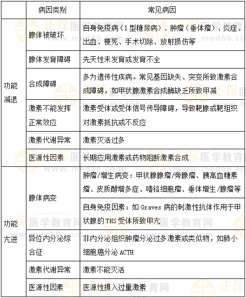
内分泌疾病功能减退和功能亢进的常见病因对比

2023年临床执业医师笔试时间越来越近,大多数考生都在继续冲刺,小编为大家准备了冲刺考点“2023临床执业医师易混淆知识点:内分泌疾病功能减退和功能亢进的常见病因对比”,希望能帮助考生们复习!
· 内分泌疾病功能减退和功能亢进的常见病因对比 ·

内分泌疾病功能减退和功能亢进的常见病因对比

【本文为正保医学教育网原创整理,转载请注明来源正保医学教育网】

推荐阅读:

如何鉴别易混淆考点不丢分?快来下载临床执业医师《易混淆考点鉴别手册》!

题库更新啦!2023年临床执业医师综合笔试《模拟试卷》已经开通!

你的临床执业医师笔试备考进度已滞后?别慌,冲刺方案来了!

免费试用 | 2023年临床执业医师《密题库》,给你安排上了!

2023医师资格考试医学综合考试机考解读汇总!跨题型不可回看!

以上是”内分泌疾病功能减退和功能亢进的常见病因对比“的内容,希望对考生冲刺有所帮助,时不待我,一年只有一次医师资格考试,考生们一定要有把握拿下今年的考试哦,购买医学教育网相关课程,胜算更稳,点击购买>

正保医学教育网
上医学教育网 做成功医学人
打开APP
全部评论(0打开APP查看全部 >
精品课程

高效定制班

直播+录播 含班级服务

4180

详情>>
热点推荐:
0
0
0
评论
取消
复制链接,粘贴给您的好友

复制链接,在微信、QQ等聊天窗口即可将此信息分享给朋友
前往医学教育网APP查看,体验更佳!
取消 前往
您有一次专属抽奖机会
可优惠~
领取
优惠
注:具体优惠金额根据商品价格进行计算
恭喜您获得张优惠券!
去选课
已存入账户 可在【我的优惠券】中查看