临床执业医师

考试动态
复习指导

【免费下载】2026年临床执业医师《实践技能》考试大纲

考试大纲下载教材变动细则教材变动分析

医学教育网整理了2026年临床执业医师-实践技能考试大纲下载,经网校专业老师比对,与2025年相比没有变动,请各位考生安心尽早备考复习!

获取完整版考试大纲+教材变动

扫码添加专属微信老师,速领【完整版】2026年临床执业医师《实践技能》考试大纲,还有重要的教材变动细则以及2026年临床执业医师考试报考问题解答,快快添加专属老师咨询吧!

官网信息页

2026年临床执业医师-实践技能考试大纲

第六部分实践综合

主要包括临床医师在急诊、门诊(初诊、复诊)或住院等临床情境下,综合运用专业理论和知识进行信息获取、推理决策、规范体格检查和基本操作的能力,以及应具备的医学人文素养。

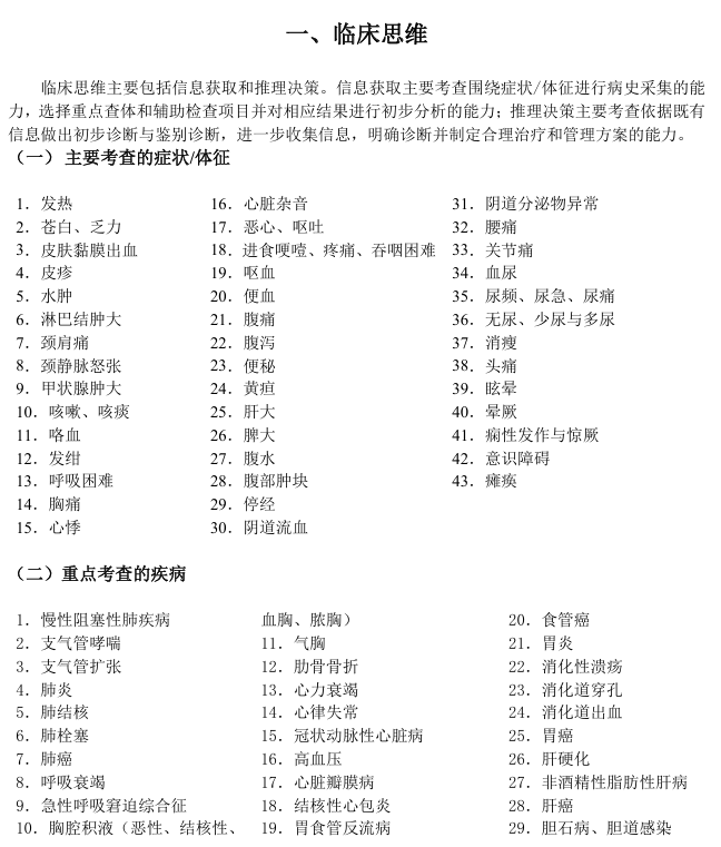
一、临床思维:

2026年临床执业医师考试《实践综合-临床思维》考试大纲

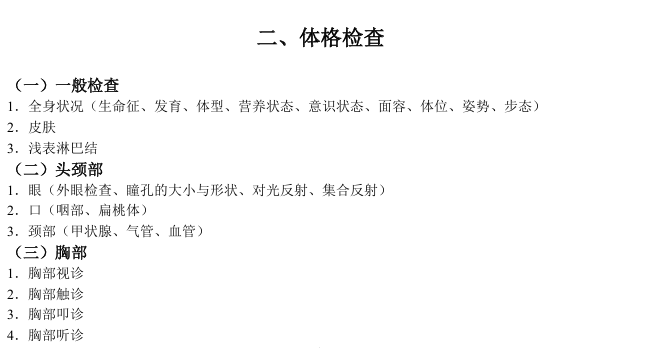
二、体格检查:

下载:2025年临床执业医师考试《实践综合-体格检查》考试大纲

三、基本操作:

2026年临床执业医师考试《实践综合-基本操作》考试大纲下载

临床思维1

临床思维2

体格检查1

体格检查2

基本操作1

基本操作2

        新课开通,即报即学!     

2026年起,中专学历或将不能报考临床医师考试!一定要把握好机会,提前规划!

正保医学教育网2026临床医师辅导课程全新升级热招中!科学规划阶段提升课程,贴心答疑指导服务,精华资料模拟试卷一站式配齐!基础-提高-冲刺分阶段打造完整学习闭环。不给今年留遗憾!立即查看课程>>

m-信息页顶部广告图

【热点关注】

【完整版汇总】2026年医师资格考试大纲&教材变动免费下载

【报名备案】2026年医师资格考试报名备案地区要求汇总

【考生必看】2026年医师资格《冲关秘籍》,帮你一键理顺全年复习!

正保医学教育网2026年【医考自习室】开放!29.9元抢先名额!

正保医学教育网
上医学教育网 做成功医学人
打开APP
全部评论(0打开APP查看全部 >
精品课程

高效定制班

直播+录播 含班级服务

4180

详情>>
热点推荐:
0
0
0
评论
取消
复制链接,粘贴给您的好友

复制链接,在微信、QQ等聊天窗口即可将此信息分享给朋友
前往医学教育网APP查看,体验更佳!
取消 前往
您有一次专属抽奖机会
可优惠~
领取
优惠
注:具体优惠金额根据商品价格进行计算
恭喜您获得张优惠券!
去选课
已存入账户 可在【我的优惠券】中查看