临床执业医师

考试动态
复习指导

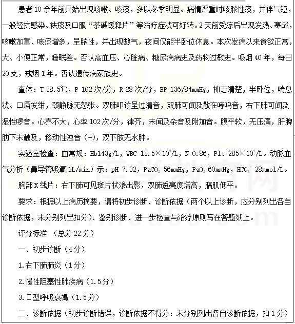
右下肺肺炎考点例题:男性,67岁。间断咳嗽、咳痰10余年,发热伴呼吸困难2天。

右下肺肺炎考点例题:男性,67岁。间断咳嗽、咳痰10余年,发热伴呼吸困难2天。 2022年临床医师实践技能考试正在进行中,医学教育网编辑预祝各位考生顺利参考,取得好成绩!

第一站题库检索第二站题库检索第三站题库检索

查看汇总2022年临床执业医师实践技能考点例题:病例分析(题库检索)

实践技能-病例分析(题库检索)

【高频考点右下肺肺炎

考点例题:男性,67岁。间断咳嗽、咳痰10余年,发热伴呼吸困难2天。 

22

23

24

【医教育网原创,转载请注明出处!违者必究!!!】

考后讨论 考情动态

2022年临床执业医师考试实践技能考后复盘,成绩查询,讨论交流,网校老师祝福等,尽在考后讨论专题,点击下图进入>>

pc-首页 轮换图

热点关注:

全国2022年临床执业医师实践技能成绩查询时间/入口/名单汇总

聚焦1小时课堂讲义!章一芹喊你来补课!临床医师技能考前必看!

开考第一天情报局!2022年临床医师技能考试你考过了吗?

2022临床执业医师实践技能考前准备|免费直播|考后讨论专题

3小时搞定技能 57 分!临床执业医师考试精华都在这里了!

2022临床执业医师实践技能考前准备|免费直播|考后讨论专题

以上分享的内容,由医学教育网小编搜集整理,如果您觉得对您有所帮助,可以分享给朋友。想了解更多医学考试信息、复习资料、备考干货请关注医学教育网。

正保医学教育网
上医学教育网 做成功医学人
打开APP
全部评论(0打开APP查看全部 >
精品课程

高效定制班

直播+录播 含班级服务

4180

详情>>
热点推荐:
0
0
0
评论
取消
复制链接,粘贴给您的好友

复制链接,在微信、QQ等聊天窗口即可将此信息分享给朋友
前往医学教育网APP查看,体验更佳!
取消 前往
您有一次专属抽奖机会
可优惠~
领取
优惠
注:具体优惠金额根据商品价格进行计算
恭喜您获得张优惠券!
去选课
已存入账户 可在【我的优惠券】中查看