临床执业医师

考试动态
复习指导

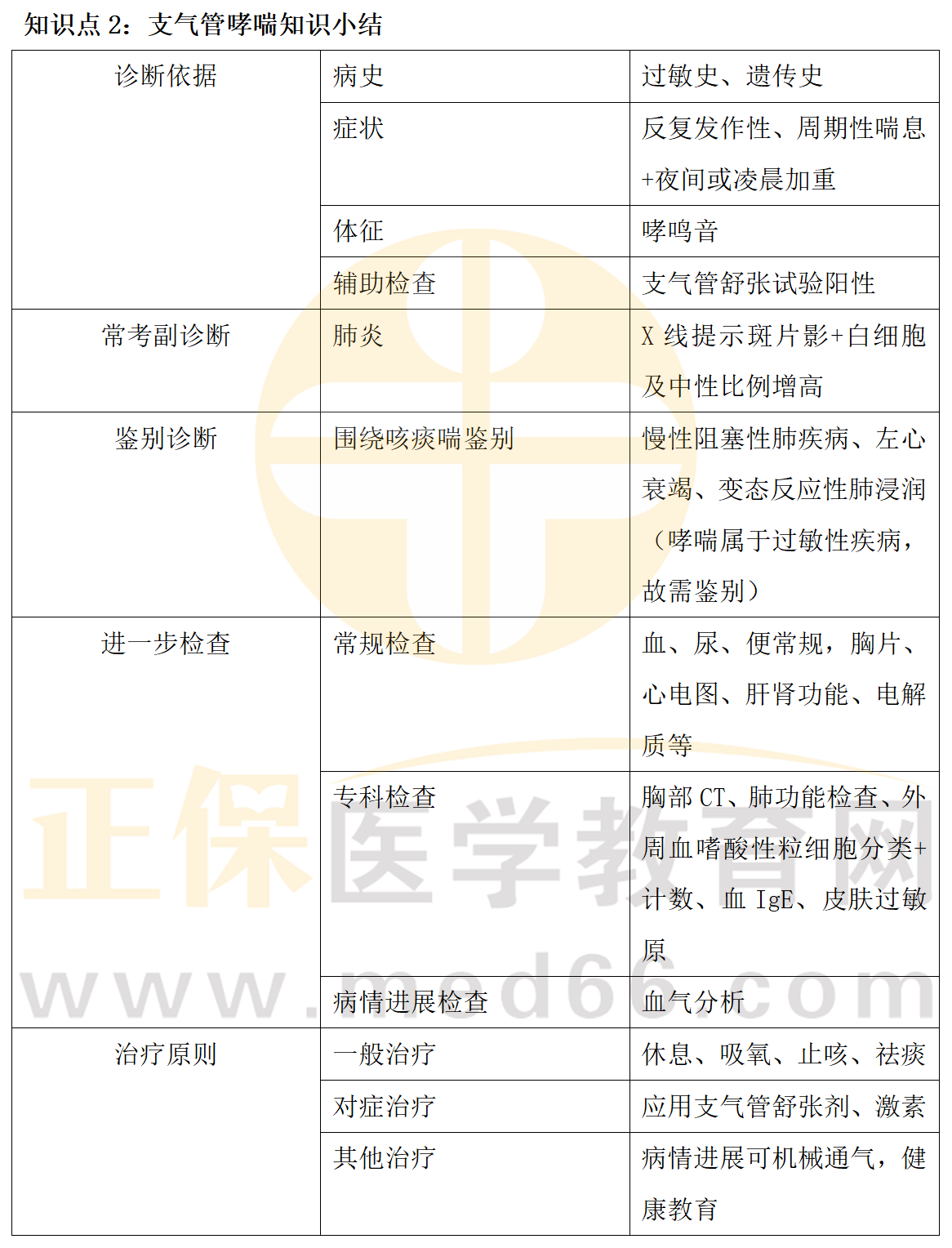
2023临床执业医师实践技能必考考点支气管哮喘总结表

2023临床执业医师实践技能考试备考倒计时,一定要利用好最后的冲刺时间拔高提分!正保医学教育网帮考生整理了2023临床执业医师实践技能必考考点支气管哮喘总结表,速度收藏!

2023临床执业医师实践技能必考考点支气管哮喘总结表

2023临床执业医师实践技能相关知识点汇总_03

声明:本文为正保医学教育网原创整理,转载请注明来源正保医学教育网

2023临床执业医师实践技能考试不仅考察学员的理论知识掌握,更重要的是现场应试经验。今天主要为大家介绍了支气管哮喘总结表。想要摆脱技能困扰?医学教育网推荐大家《技能集训营》,技能三站考点实操直播演练,配合实操技巧讲解,更有班级群服务答疑督学,实操难?不存在的!

相关推荐:

2023年临床医师技能操作临考前,29套技能实操卷你做了吗?

【吐血整理】技能考试15种心电图速记,快收藏!

抓紧收藏!临床执业医师实践技能考试63个胸片图归纳!

如何快速掌握技能的「采分点」?《医师技能考官评分手册》带你临考逆袭!

技能考试马上临近!据说90%的考生都在刷这个「技能题库」!

正保医学教育网
上医学教育网 做成功医学人
打开APP
全部评论(0打开APP查看全部 >
精品课程

高效定制班

直播+录播 含班级服务

4180

详情>>
热点推荐:
0
0
0
评论
取消
复制链接,粘贴给您的好友

复制链接,在微信、QQ等聊天窗口即可将此信息分享给朋友
前往医学教育网APP查看,体验更佳!
取消 前往
您有一次专属抽奖机会
可优惠~
领取
优惠
注:具体优惠金额根据商品价格进行计算
恭喜您获得张优惠券!
去选课
已存入账户 可在【我的优惠券】中查看