临床助理医师

考试动态
复习指导

2022年临床执业助理医师《卫生法规》考试大纲公布!

2022年临床执业助理医师卫生法规》考试大纲公布!相信备考2022年临床助理医师考试的考生十分关注,医学教育网编辑整理分享内容如下:

【汇总】2022年国家临床执业助理医师实践技能+医学综合考试大纲汇总

卫生法规-临床助理医师2022年

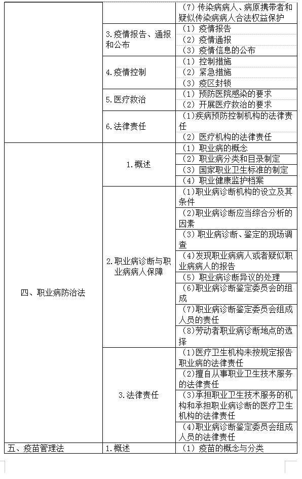
2022年临床助理医师-卫生法规考试大纲

重要说明:以上为部分考试大纲,完整版考试大纲,请添加微信老师免费领取哦~


如何获取完整版大纲


扫码添加专属微信老师,速领《2022临床助理医师资格考试大纲》PDF版,还有更多优惠课程、备考方案免费定制,快快添加专属老师咨询吧!

医师报名、考试提醒订阅二维码

考试大纲变化不大,尽早复习才是明智的选择!购买2022年临床助理医师考试课程,赠送2021年同款课程先学,打好基础,备考不发愁!立即查看2022年课程>>

编辑推荐:

2022年国家临床执业助理医师实践技能+医学综合考试大纲汇总

【订阅提醒】2022年临床助理医师资格考试报名入口开通时间免费提醒

2022临床助理备考第一步,速领《2022早鸟备考资料包》!

专业+实用!2021年临床助理医师考情分析报告(建议仔细阅读)

以上关于“2022年临床执业助理医师卫生法规》考试大纲公布!”的文章由医学教育网编辑整理搜集,希望可以帮助到大家,更多的文章随时关注医学教育网!

正保医学教育网
上医学教育网 做成功医学人
打开APP
全部评论(0打开APP查看全部 >
精品课程

临床助理医师-高效定制班

直播+录播 含班级服务

4180

查看详情
热点推荐:
0
0
0
评论
取消
复制链接,粘贴给您的好友

复制链接,在微信、QQ等聊天窗口即可将此信息分享给朋友
前往医学教育网APP查看,体验更佳!
取消 前往
您有一次专属抽奖机会
可优惠~
领取
优惠
注:具体优惠金额根据商品价格进行计算
恭喜您获得张优惠券!
去选课
已存入账户 可在【我的优惠券】中查看