临床助理医师

考试动态
复习指导

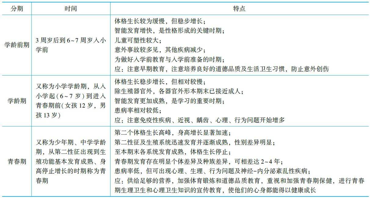
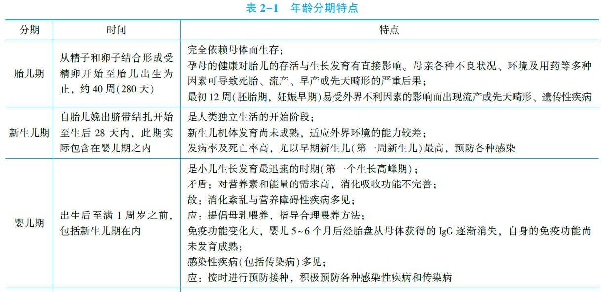
临床助理医师《儿科》综合笔试知识点:年龄分期特点!

临床助理医师《儿科》综合笔试知识点:年龄分期特点!具体内容医学教育网编辑整理分享如下,希望可以帮助大家更加有针对性的复习备考2022临床助理医师相关内容!

【汇总】临床助理医师《儿科》综合笔试知识点:年龄分期特点!

【儿科-年龄分期特点

〖医学教育网版权所有,转载必究〗

【推荐】

医考复习时间紧任务重!汤以恒2月24日直播亲授备考之路怎么走!

2022年临床助理医师全新好课7天免费畅听来了,限量1000份!

2022年临床助理医师考试基础摸底测试50题(附直播解析)

人勤春早!汤老师喊你抓紧时间备考啦!——2022当前水平测试+未来6个月的复习规划

临床助理医师《女性生殖系统》历年常考知识点汇总

2022临床备战正是拉开差距关键期!别慌,上高效定制「私教小灶课」!

以上即为“临床助理医师《儿科》综合笔试知识点:年龄分期特点!”的全部内容,希望对您有用!更多相关资讯请关注医学教育网!

正保医学教育网
上医学教育网 做成功医学人
打开APP
全部评论(0打开APP查看全部 >
精品课程

临床助理医师-高效定制班

直播+录播 含班级服务

4180

查看详情
热点推荐:
0
0
0
评论
取消
复制链接,粘贴给您的好友

复制链接,在微信、QQ等聊天窗口即可将此信息分享给朋友
前往医学教育网APP查看,体验更佳!
取消 前往
您有一次专属抽奖机会
可优惠~
领取
优惠
注:具体优惠金额根据商品价格进行计算
恭喜您获得张优惠券!
去选课
已存入账户 可在【我的优惠券】中查看