临床执业医师

考试动态
复习指导

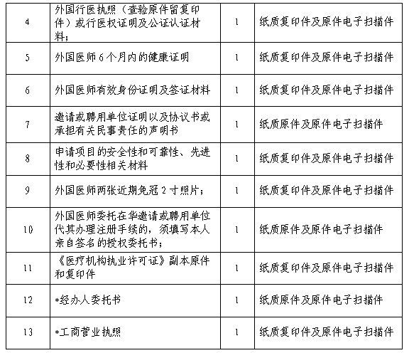
申请办理《外国医师短期行医许可证》需要提交的资料

关于申请办理《外国医师短期行医许可证》需要提交的资料说明,相信很多人都比较感兴趣,医学教育网编辑特撰文如下:

来源:济南卫健委 

上文关于“申请办理《外国医师短期行医许可证》需要提交的资料”的文章由医学教育网编辑整理搜集,希望可以帮助到大家,更多的文章随时关注医学教育网临床执业医师辅导栏目!

正保医学教育网
上医学教育网 做成功医学人
打开APP
全部评论(0打开APP查看全部 >
精品课程

高效定制班

直播+录播 含班级服务

4180

详情>>
热点推荐:
0
0
0
评论
取消
复制链接,粘贴给您的好友

复制链接,在微信、QQ等聊天窗口即可将此信息分享给朋友
前往医学教育网APP查看,体验更佳!
取消 前往
您有一次专属抽奖机会
可优惠~
领取
优惠
注:具体优惠金额根据商品价格进行计算
恭喜您获得张优惠券!
去选课
已存入账户 可在【我的优惠券】中查看