下载APP
中药学职称
首页
>
中药学职称
>
辅导精华
清热药的功用与分类具体是什么?
2020-06-02
全草类中药博落回的中药鉴定内容是怎样的?
2020-06-02
元宝草的中药鉴定内容都包括什么?
2020-06-02
石蝉草的中药鉴定具体是怎样的?
2020-06-02
全草类中药:独脚金的中药鉴定是怎样的?
2020-06-02
全草类中药——卷柏的中药鉴定内容 是怎样的?
2020-06-02
中药材质量标准的项目内容具体包括什么?
2020-06-01
中药饮片的养护方法有哪些?
2020-06-01
中成药调剂操作规程具体是怎样的?
2020-06-01
中药药剂:浸出制剂的特点有什么?
2020-06-01
全草类中药——葫芦茶的中药鉴定具体是什么
2020-06-01
全草类中药叶下珠的中药鉴定包括什么?
2020-06-01
全草类中药水茴香的中药鉴定要点
2020-06-01
中药服药的其他注意事项有什么?
2020-05-31
中药汤剂的服法具体有什么?
2020-05-30
必看!2020中药士/中药师/主管中药师考生一定要熟记的15个知识点汇总(下)!
2020-05-29
重点掌握!中药的特殊煎煮方法
2020-05-29
栓剂基质的考点是哪些
2020-05-29
丸剂的考点小结-速看
2020-05-29
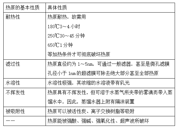
掌握!热原的考点小结!
2020-05-29
混悬剂的考点小结-中药学职称考点
2020-05-29
重要!乳剂的考点小结
2020-05-29
表面活性剂的考点小结
2020-05-29
快get!浸出药剂的考点小结
2020-05-29
中药学职称-散剂的考点小结
2020-05-29
掌握!动物类中药的鉴定
2020-05-29
中药材的性状鉴别特殊名称-中药学职称考点
2020-05-29
双子叶植物、单子叶植物的考试要点!
2020-05-29
速来!蒸煮燀法考点小结
2020-05-29
中药学职称考点:煅法考点小结
2020-05-29
必看!炙法考点小结!
2020-05-29
中药材质量标准的项目内容都有哪些?
2020-05-28
全草类中药:溪黄草的中药鉴定是怎样的?
2020-05-28
消食药的主要药理作用有什么?
2020-05-28
全草类中药——刺苋菜的中药鉴定是怎样的?
2020-05-28
影响中药药理作用的药物因素具体是什么?
2020-05-28
全草类中药:荨麻的中药鉴定
2020-05-28
瘀血的形成因素具体包括什么?
2020-05-28
全草类中药——水茴香的中药鉴定内容是什么
2020-05-28
【高频考点】中药化学考点汇总——醌类化合物
2020-05-28
大黄中的主要蒽醌类化合物的提取分离方法是什么?
2020-05-28
大黄中的主要蒽醌类化合物及其理化性质是怎样的?
2020-05-28
蒽醌类化合物的分离方法有什么?
2020-05-28
蒽醌类化合物的提取方法包括什么?
2020-05-28
醌类化合物的化学性质是怎样的?
2020-05-28
醌类化合物的物理性质是什么样的?
2020-05-28
醌类化合物的结构与分类
2020-05-28
发病的基本原理是怎样的
2020-05-27
血与津液的关系具体是什么样的
2020-05-27
心与脾的生理病理联系是怎样的
2020-05-27
加载更多
第99页
第100页
第101页
第102页
第103页
第104页
正保医学教育网客户端
免费下载
选课
试听
招生方案
资料
直播
404 Not Found
404 Not Found
nginx