中医执业医师

考试动态
复习指导

中医医师执业资格考试【一年两试】考点整理西医内科学30句

还有50多天就要进行2021年中医执业医师考试“二试”了,非“二试”试点的考生肯定已经酸成“柠檬精”了,但是没有办法呀,只能说小编猜测“二试”是全国一个发展趋势,未来可能全面开展二试吧。医学教育网小编搜集整理“中医医师执业资格考试【一年两试】考点整理西医内科学30句”,详情如下:

内科学执业医师

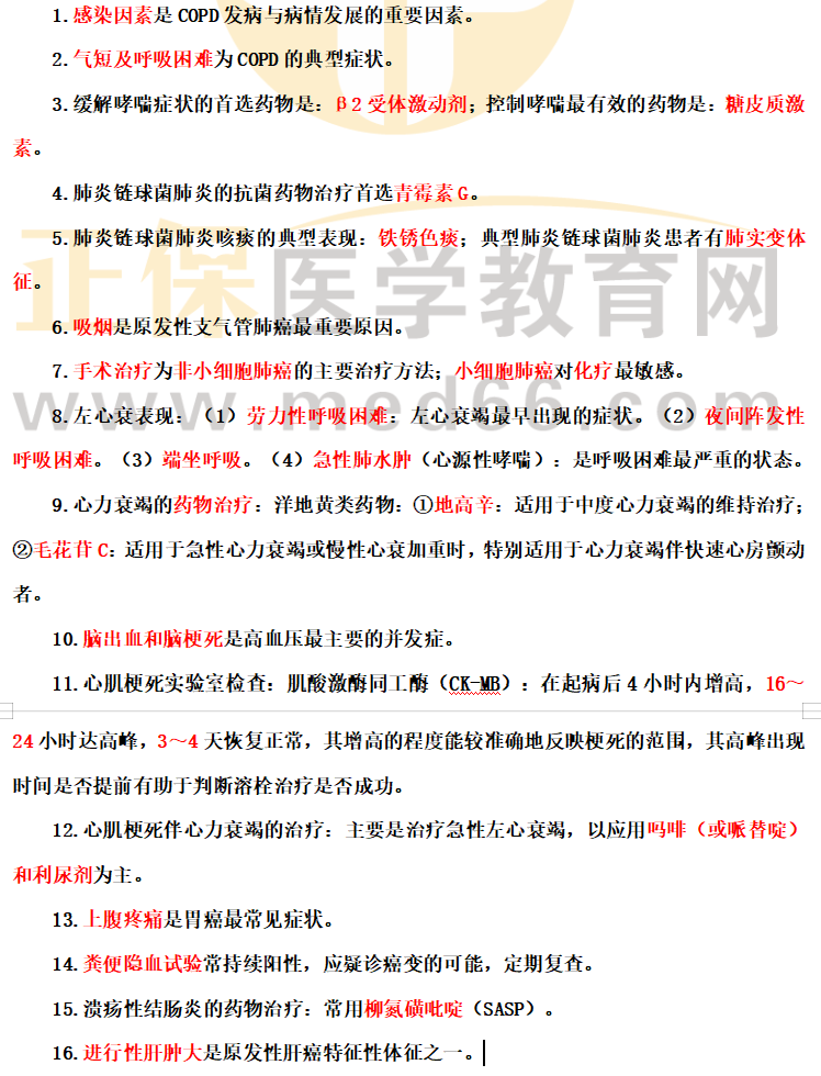
17.甲胎蛋白(AFP)是当前诊断肝细胞癌最特异的标志物。

18.慢性肾小球肾炎临床表现呈多样性,以血尿、蛋白尿、高血压和水肿为基本临床表现。

19.尿路感染最常见致病菌为革兰阴性杆菌,其中大肠埃希菌感染占全部尿路感染的80%-90%。

20.尿沉渣镜高倍镜下白细胞超过5个,对于尿路感染的诊断意义较大医学|教育网。

21.缺铁性贫血血象检查:典型表现为小细胞低色素性贫血

22.口服铁剂是治疗缺铁性贫血的首选方法,最常用硫酸亚铁片

23.成人患者中急粒白血病最多见,在儿童患者中急淋白血病多见。

24.骨髓象检查是确诊白血病的依据。

25.骨髓移植是当前将白血病完全治愈最有希望的措施。

26.FT3和FT4:是诊断甲亢的首选指标医学|教育网。

27.TSH测定是反映甲状腺功能最敏感的指标,尤其对亚临床型甲亢和甲减的诊断具有更重要意义。

28.类风湿关节炎X线摄片检查,首选双手指及腕关节摄片检查。

29.大脑中动脉闭塞:出现典型的“三偏征”,即病变对侧偏瘫、偏身感觉障碍和同向偏盲,优势半球病变伴失语。

30.食管胃底静脉曲张破裂大出血常用垂体后叶素治疗。

〖医学教育网版权所有,转载必究〗

近期推荐:

国家中医执业医师考试“二试”《中医内科学》浓缩考点30条

国家2021中医执业医师考试“一年两试”绝杀考点“中医诊断学”35条

2021年中医执业医师考试“二试”必背考点《中医基础理论》25条

中医医师执业资格考试【一年两试】考点整理西医内科学30句”的分享由医学教育网小编搜集整理,想了解更多医学考试信息、复习资料、备考干货请关注医学教育网中医执业医师辅导精华栏目。

正保医学教育网
上医学教育网 做成功医学人
打开APP
全部评论(0打开APP查看全部 >
精品课程

中医执业-高效定制班

直播+录播 含班级服务

4180

查看详情
热点推荐:
0
0
0
评论
取消
复制链接,粘贴给您的好友

复制链接,在微信、QQ等聊天窗口即可将此信息分享给朋友
前往医学教育网APP查看,体验更佳!
取消 前往
您有一次专属抽奖机会
可优惠~
领取
优惠
注:具体优惠金额根据商品价格进行计算
恭喜您获得张优惠券!
去选课
已存入账户 可在【我的优惠券】中查看