下载APP
内/外/妇/儿/全科主治
考试动态
政策解析
辅导精华
考试经验
考试大纲
内科诊疗
答疑周刊
精华问答
全部
报名入口
报名时间
准考证
成绩查询
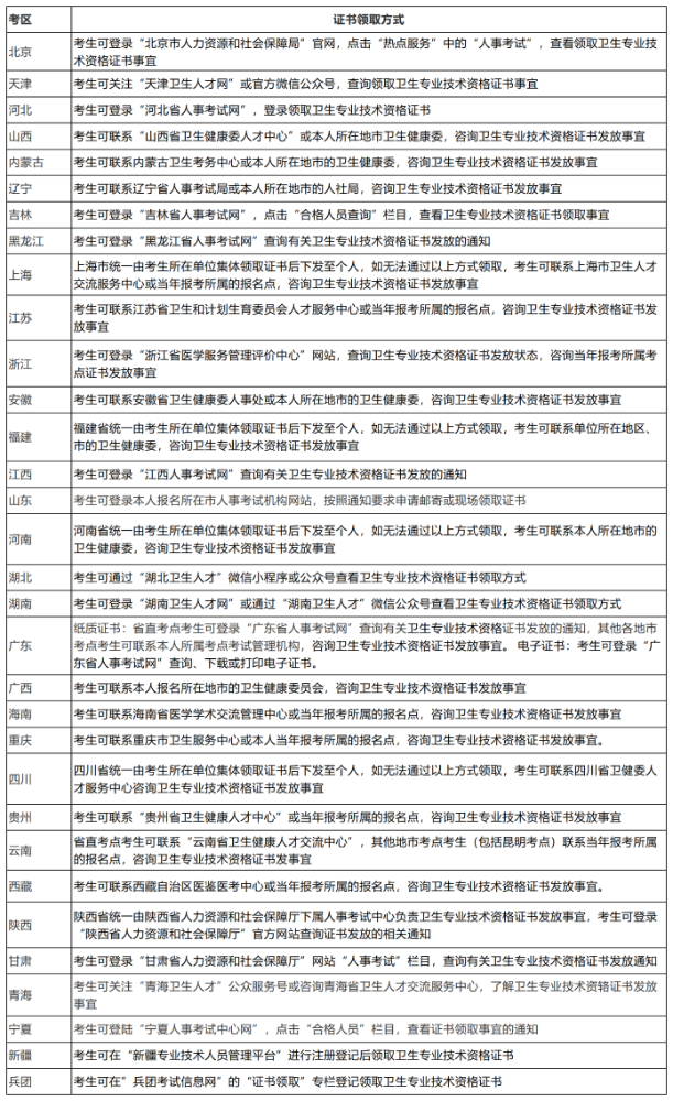
资格证书
报名时间:
一般为12-1月
报名条件:
点击了解各学历报考要求详情
考试科目:
基础知识、相关专业知识、专业知识、专业实践能力
考试时间:
4月12日起
成绩查询:
考后两个月
2026年卫生专业技术资格考试准考证打印入口正式开通!
准考证
2026-04-01
2026年内科主治医师准考证什么时候可以打印出来呢
准考证
2026-04-21
2026年内科主治医师一般什么时候打印准考证的
准考证
2026-04-20
2026年内科主治医师准考证打几张
准考证
2026-04-20
2026年内科主治医师在哪个网站查询准考证打印
准考证
2026-04-20
2026年内科主治医师考试准考证怎么打印的
准考证
2026-04-20
2026年内科主治医师准考证时间怎么查询
准考证
2026-04-20
2026年什么时候打印内科主治医师准考证啊
准考证
2026-04-17
2026年内科主治医师考试什么时候打准考证啊
准考证
2026-04-17
2026年内科主治医师考试准考证打印是几张啊
准考证
2026-04-17
2026年内科主治医师考试几月份打印准考证的
准考证
2026-04-17
2026年什么时候打印内科主治医师准考证
准考证
2026-04-17
2026年内科主治医师什么时候打印准考证啊
准考证
2026-04-16
2026年内科主治医师几号打印准考证
准考证
2026-04-16
内科主治医师2026年准考证打印时间是多少
准考证
2026-04-16
2026年内科主治医师考试准考证什么时候出来
准考证
2026-04-16
2026年什么时候打印内科主治医师考试的准考证
准考证
2026-04-16
2026年内科主治医师考试准考证打印时间怎么查看
准考证
2026-04-15
2026年内科主治医师考试什么时候公布的准考证打印
准考证
2026-04-15
2026年内科主治医师准考证可以补打吗
准考证
2026-04-15
2026年内科主治医师考试准考证什么时候打印出来
准考证
2026-04-15
2026年内科主治医师准考证什么时候打印出来啊
准考证
2026-04-15
2026年内科主治医师考试准考证怎么打印出来
准考证
2026-04-14
内科主治医师准考证打印时间2026年份是多少
准考证
2026-04-14
2026年内科主治医师考试准考证打印时间是多少号
准考证
2026-04-14
2026年内科主治医师准考证如何下载
准考证
2026-04-14
2026年内科主治医师准考证打印官网网址是什么
准考证
2026-04-14
2026年内科主治医师考试几号打印准考证
准考证
2026-04-13
2026年内科主治医师考试查询能查几年的准考证吗
准考证
2026-04-13
2026年内科主治医师证准考证打印时间过了怎么办
准考证
2026-04-13
2026年内科主治医师考试几月份打印准考证的啊
准考证
2026-04-13
2026年内科主治医师考试准考证打印怎么调
准考证
2026-04-13
2026年内科主治医师准考证什么时间打印出来
准考证
2026-04-10
2026年内科主治医师在哪查询准考证信息
准考证
2026-04-10
2026年内科主治医师考试什么时候打准考证的
准考证
2026-04-10
2026年内科主治医师提前多久打印准考证啊
准考证
2026-04-10
2026年内科主治医师啥时候打印准考证呀怎么查
准考证
2026-04-10
2026年内科主治医师考试几号打印准考证的
准考证
2026-04-09
2026年内科主治医师考试准考证打印流程图纸怎么打印
准考证
2026-04-09
2026年内科主治医师考试准考证打印时间限制多少天
准考证
2026-04-09
2026年内科主治医师准考证什么时候打印的啊
准考证
2026-04-09
2026年内科主治医师考试准考证打印入口在哪
准考证
2026-04-09
2026年全科主治考试成绩是怎么滚动?
成绩查询
2026-03-19
儿科主治医师2026年考试成绩如何滚动?
成绩查询
2026-03-19
2026年妇产科主治考试成绩如何滚动?
成绩查询
2026-03-19
外科主治医师2026年考试成绩如何滚动?
成绩查询
2026-03-19
2026年度内科学主治考试成绩怎么滚动?
成绩查询
2026-03-19
全科主治医师2026年度准考证在什么时候打印?
考试动态
2026-03-19
2026年儿科主治医师准考证是什么时候打印?
考试动态
2026-03-19
外科主治医师2026年准考证打印在什么时候?
考试动态
2026-03-19
加载更多
第1页
第2页
第3页
第4页
第5页
第6页
正保医学教育网客户端
免费下载
选课
试听
招生方案
资料
直播