下载APP
中西医执业医师
首页
>
中西医执业医师
>
辅导精华
2021年中西医执业医师考试核心考点血证—吐血(含习题解析)
2021-01-13
支气管哮喘的诊断标准考点+例题,一文搞懂中西医执业医师考点
2021-01-13
处理医务人员之间关系的道德要求——中西医执业医师课程讲义
2021-01-06
传染病细菌性痢疾中医考点——中西医执业医师考试精华
2021-01-05
中西医执业医师考试传染病-肾病综合征出血热考点提炼
2021-01-05
若彤老师教你与患者沟通的原则——中西医执业医师伦理学考点
2021-01-05
若彤讲解2021年中西医执业医师伦理学考察医患关系的特点
2021-01-05
若彤老师提炼与患者沟通的方法——21年中西医结合医师考点讲义
2021-01-05
于若彤老师讲解21年中西医执业医师医学道德原则、规范、范畴
2021-01-05
若彤讲解美德论考试重点——21年中西医结合医师医学伦理学考点
2021-01-05
2021年中西医执业医师考试伦理学功利论、道义论考点精讲
2021-01-04
21年中西医结合执业医师医学伦理学——人道论考试划重点
2021-01-04
看于若彤老师讲解21年中西医执业医师医学伦理学生命论考点
2021-01-04
中西医执业医师于若彤老师讲解中国当代医学家的道德境界
2021-01-04
中国现代医学家的道德境界——中西医执业医师伦理学考点专业师资解析
2021-01-04
中国古代医学家的道德境界——中西医执业医师于若彤老师讲解
2021-01-04
2021年中西医执业医师考试新锐老师讲解医学目的、医学模式
2021-01-04
2021年中西医执业医师《卫生法规》新版大纲及教材考点30条
2020-12-30
中西医执业医师《传染病学》21年新版大纲及教材考点30条
2020-12-30
中医基础理论五脏考点——姜逸老师带你过中西医执业医师考点
2020-12-30
2021年中西医执业医师《中医基础理论》五脏与六腑关系考点
2020-12-30
舒慎老师教你掌握十五脉络、十二经筋考点,中西医执业必会
2020-12-29
针灸学奇经八脉考点如何掌握?中西医执业舒慎老师在线讲解
2020-12-29
一表看懂十二经脉的循行交接规律!舒慎老师针灸学考点讲解
2020-12-29
十二经脉的循行交接规律速记指南——中西医执业舒慎老师总结
2020-12-29
中西医执业医师舒慎老师教你学习十二经脉的循行走向与交接规律
2020-12-29
针灸学十二经脉属络表里关系如何记忆?舒慎老师在线教你!
2020-12-29
手太阴肺经在上肢的分布是——内侧前缘(舒慎老师讲解)
2020-12-29
足三阴、足三阳如何记忆?21年中西医执业医师针灸学考点梳理
2020-12-29
十二经脉如何记?中西医执业医师针灸学舒慎老师教你快速记!
2020-12-29
十二经脉的分布规律如何记忆?中西医执业医师舒慎老师在线讲!
2020-12-29
免费听舒慎老师讲解中西医执业医师针灸学十二经脉考点
2020-12-29
舒慎老师在线讲解针灸学经络系统的组成——中西医执业医师培训
2020-12-29
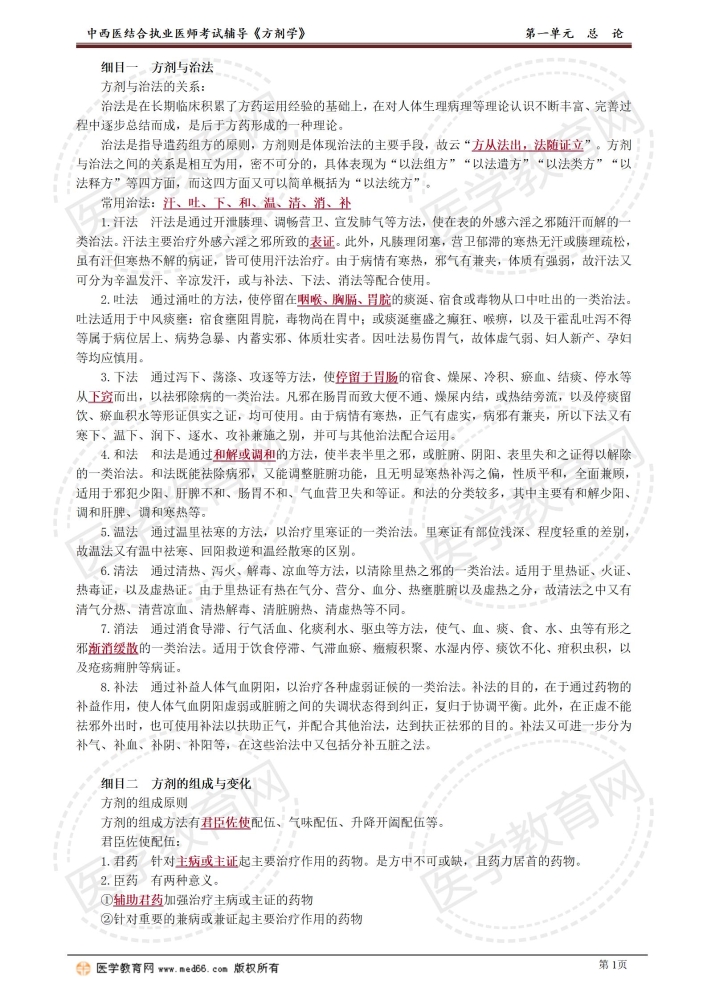
下列各项,不属于“佐药”功用范畴的是——针对主病起主要治疗作用
2020-12-28
膏剂的种类——中西医执业医师张钰琪老师讲解21年方剂考点
2020-12-28
张钰琪老师在线讲解方剂的剂型——中西医执业医师21年新课抢鲜
2020-12-28
张钰琪老师讲解方剂与治法——中西医执业医师2021年免费试听
2020-12-28
张钰琪老师讲解方剂的组成与变化——中西医执业医师21年考点
2020-12-28
张钰琪讲解引起毒性反应的原因、结合具体有毒药物认识其使用注意事项
2020-12-25
张钰琪老师教你结合有代表性的药物认识归经的确定——中药学考点
2020-12-25
张钰琪总结各类药物的升降浮沉趋向、影响药物的升降浮沉的因素
2020-12-25
张钰琪教你结合有代表性的药物认识五味——中西医执业医师课程讲义
2020-12-25
张钰琪老师教你结合有代表性的药物认识四气的确定——中西医执业
2020-12-25
同病异治的实质是——证异治异(姜逸老师讲解中西医执业医师考点)
2020-12-24
姜逸老师讲解中西医执业医师“中医学理论体系的主要特点”
2020-12-24
中西医执业医师姜逸老师在线讲解中医学理论体系的发展(2021)
2020-12-24
姜逸老师视频讲解中医学理论体系的形成——中西医执业新课免费听
2020-12-24
肾病综合征辩证论治——济生肾气丸合真武汤(核心考点)
2020-12-23
急性上呼吸道感染辩证论治——辛温解表(中西医执业医师经典例题)
2020-12-23
癫痫辩证论治核心考点——2021年中西医结合医师基础必会
2020-12-23
加载更多
第107页
第108页
第109页
第110页
第111页
第112页
正保医学教育网客户端
免费下载
选课
试听
招生方案
直播
资料
404 Not Found
404 Not Found
nginx