临床执业医师

考试动态
复习指导

2022年临床执业医师实践技能考点例题——体格检查(题库检索)

2022年临床执业医师实践技能考点例题——体格检查(题库检索)如下,技能考试即将开考,医学教育网编辑预祝各位考生顺利参考,取得好成绩!

第一站题库检索第二站题库检索第三站题库检索



前言:

1.新三站考试要求,体格检查在第二站,基本操作在第三站,改动后对于考试的影响:一是时间上不一样;二是技能考过成绩两年有效,但是考试难度加大。

2.常见考官提问取消,但是对于体格检查和基本操作细节的要求增加,例如一个基本操作时间到了,只能停止操作,不能再继续操作。

3.考官对于职业素养要求更为严格,一是穿着,二是爱伤意识,这些一定要注意。

体格检查最为重要的就是爱伤意识。

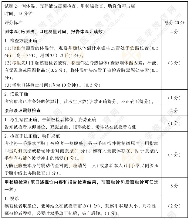
体格检查评分标准(样题)

1

2

实践技能-体格检查(题库检索)

2022年临床执业医师实践技能考试体格检查考点例题——测体温

2022年临床执业医师实践技能考试体格检查考点例题——Hoffmann征

2022临床执业医师考试体格检查考点例题题:病理反射(一般考的是Babinski征)

体格检查考点例题题:脑膜刺激征(颈强直、Kernig征、Brudzinski征)

2022年临床执业医师实践技能考试体格检查考点例题——跟腱反射

2022年临床执业医师实践技能考试体格检查考点例题——膝反射

2022年临床执业医师实践技能考试体格检查考点例题——肱二头肌反射

2022年临床执业医师实践技能考试体格检查考点例题——腹壁反射

2022年临床执业医师实践技能考试体格检查考点例题——肌力、肌张力

2022年临床执业医师实践技能考试体格检查考点例题——肛门指诊

2022年临床执业医师实践技能考试体格检查考点例题——手部及关节的视诊

2022年临床执业医师实践技能考试体格检查考点例题——脊柱的检查

2022年临床执业医师实践技能考试体格检查考点例题——小腿及膝关节检查

2022年临床执业医师实践技能考试体格检查考点例题——血管杂音(主要考动脉血管杂音)

2022年临床执业医师实践技能考试体格检查考点例题——腹部听诊

2022年临床执业医师实践技能考试体格检查考点例题——膀胱叩诊

2022年临床执业医师实践技能考试体格检查考点例题——肋脊角(肾区)叩击痛

2022年临床执业医师实践技能考试体格检查考点例题——水坑征

2022年临床执业医师实践技能考试体格检查考点例题——腹部叩诊

2022年临床执业医师实践技能考试体格检查考点例题——腹部触诊

2022年临床执业医师实践技能考试体格检查考点例题——腹部视诊2

2022年临床执业医师实践技能考试体格检查考点例题——腹部视诊1

2022年临床执业医师实践技能考试体格检查考点例题——胸膜摩擦音

2022年临床执业医师实践技能考试体格检查考点例题——啰音

2022年临床执业医师实践技能考试体格检查考点例题——异常呼吸音及其临床意义

2022年临床执业医师实践技能考试体格检查考点例题——正常呼吸音及其听诊特点

2022年临床执业医师实践技能考试体格检查考点例题——肺脏听诊的方法

心脏听诊——2022年临床执业医师实践技能考试体格检查考点例题

2022年临床执业医师实践技能考试体格检查考点例题——外周血管检查

2022年临床执业医师实践技能考试体格检查考点例题——心脏听诊

2022年临床执业医师实践技能考试体格检查考点例题——心脏叩诊

2022年临床执业医师实践技能考试体格检查考点例题——心脏的触诊

2022年临床执业医师实践技能考试体格检查考点例题——心脏的视诊

2022年临床执业医师实践技能考试体格检查考点例题——乳房的检查

2022年临床执业医师实践技能考试体格检查考点例题——胸部听诊

2022年临床执业医师实践技能考试体格检查考点例题——胸部的叩诊

2022年临床执业医师实践技能考试体格检查考点例题——胸部的触诊

2022年临床执业医师实践技能考试体格检查考点例题——胸部视诊

2022年临床执业医师实践技能考试体格检查考点例题——胸部体表标志

2022年临床执业医师实践技能考试体格检查考点例题——颈部血管

2022年临床执业医师实践技能考试体格检查考点例题——气管的检查

2022年临床执业医师实践技能考试体格检查考点例题——甲状腺的检查

2022年临床执业医师实践技能考试体格检查考点例题——咽部检查

2022年临床执业医师实践技能考试体格检查考点例题——眼球运动的检查

2022年临床执业医师实践技能考试体格检查考点例题——对光反射

2022年临床执业医师实践技能考试体格检查考点例题——集合反射

2022年临床执业医师实践技能考试体格检查考点例题——外眼检查

2022年临床执业医师实践技能考试体格检查考点例题——淋巴结触诊

2022年临床执业医师实践技能考试体格检查考点例题——测血压

2022年临床执业医师实践技能考试体格检查考点例题——皮肤的检查

2022年临床执业医师实践技能考试体格检查考点例题——测头围

2022年临床执业医师实践技能考试体格检查考点例题——测量身高、体重

2022年临床执业医师实践技能考试体格检查考点例题——呼吸频率

2022年临床执业医师实践技能考试体格检查考点例题——测脉搏

【医教育网原创,转载请注明出处!违者必究!!!】

考前许愿 心愿必达

听说,考前许愿,通过概率更高哦!快来许下心愿吧!

考前许愿

技能考前/考中/考后免费直播
直播主题直播时间老师直播入口
2022临床技能冲刺最后一课6月12日19:30-21:00叶冬预约直播>
临床实践技能考前聚焦1小时6月13日11:30-12:30章一芹预约直播>
2022临床实践技能考后复盘6月13日19:30-20:30章浩预约直播>




考后讨论专区

相信大家在考后对于考试题目、考试难度、考情分析比较关注,医学教育网为大家提供免费交流群,提前占位,不要错过哦!

考后讨论群

考后有奖问卷调查

为给广大学员提供更加细致周到的课程与服务,欢迎广大考生及时参加医师考后问卷调研,感谢您的支持与配合,预祝广大考生顺利通过考试! 

参与提交问卷的学员有机会获得定制帆布包(随机抽取5名幸运学员)6月30日公布获奖名单,获奖学员网校会与您联系。

点击下图填写>

调查问卷

考试通过

正保医学教育网
上医学教育网 做成功医学人
打开APP
全部评论(0打开APP查看全部 >
精品课程

高效定制班

直播+录播 含班级服务

4180

详情>>
热点推荐:
0
0
0
评论
取消
复制链接,粘贴给您的好友

复制链接,在微信、QQ等聊天窗口即可将此信息分享给朋友
前往医学教育网APP查看,体验更佳!
取消 前往
您有一次专属抽奖机会
可优惠~
领取
优惠
注:具体优惠金额根据商品价格进行计算
恭喜您获得张优惠券!
去选课
已存入账户 可在【我的优惠券】中查看